中国工商银行河北分行是总行授权经营的一级分行,在河北省内设有各类机构800个,全部存款余额达到1.27万亿元,各项贷款余额突破1万亿元,向省内外广大对公客户和个人客户提供全面金融产品和服务,是工商银行系统内规模较大的一级分行之一。当前,中国工商银行正在致力于全面建设具有中国特色的世界一流现代金融企业这一愿景,深入践行金融工作政治性、人民性,坚定不移走中国特色金融发展之路。诚邀您的加入,在工商银行高质量发展新征程上共筑梦想!
一、招聘机构
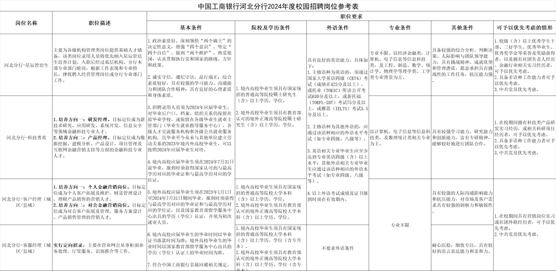
中国工商银行河北分行。
二、招聘范围
面向境内、境外高校毕业生,毕业时间为2023年1月至2024年7月。
三、招聘岗位(780人)
(一)星辰管培生。主要为各级机构管理类岗位提供基础人才储备,该类岗位录用人员将优先纳入星辰管培生培养计划。
(二)科技菁英。主要甄选产品研发、用户研究、大数据研究等领域的科技专业人才。
(三)客户经理。主要为零售与对公金融营销岗位引进适用性人才。新员工录用后原则上先安排至基层营业网点进行一定期限的培养锻炼,之后根据个人工作表现及工作需要等,聘入相应岗位工作。
(四)客服经理。实行定向招录,主要在营业网点从事柜面业务处理、厅堂服务、识别推介等工作,新员工录用后原则上在该岗位工作不少于5年。

四、工作地点
中国工商银行河北分行辖内各机构,其中县域机构定向服务期不少于5年。
五、招聘条件
各岗位招聘条件详见招聘职位。
六、注意事项
(一)本次招聘可通过PC端或手机移动端进行线上报名申请。
(二)招聘程序中各环节成绩对本次招聘有效。
(三)招聘期间,我行将通过招聘系统信息提示、手机短信或电子邮件等方式与应聘者联系,请保持通信畅通。
(四)应聘者应对申请资料信息的真实性负责。如与事实不符,我行有权取消其应聘资格,解除相关协议约定。
(五)我行从未成立或委托成立任何考试中心、命题中心等机构或类似机构,从未编辑或出版过任何校园招聘考试参考资料,从未向任何机构提供过校园招聘考试相关的资料和信息。
(六)了解更多招聘讯息及相关动态,敬请关注“中国工商银行人才招聘”微信公众号。
(七)中国工商银行对本次招聘享有最终解释权。
附件:中国工商银行河北分行2024年度校园招聘岗位参考表

联系方式
联系机构:中国工商银行河北分行人力资源部
电子邮箱:zhaopin@hb.icbc.com.cn ( 请勿投简历至此邮箱 )
联系电话:0311-66000175
