当前位置:首页>华南>@退役军人,多个企业正在招人!

@退役军人,多个企业正在招人!

  • 2025-11-07 18:30:51
招人啦!又一大批岗位来袭!!
兴鸿翔派至
襄阳市津投产业园区运营管理有限公司

招聘岗位一:招商副部长 2名

岗位要求:

1.40岁以内,本科以上学历,熟悉招商引资政策、产业政策和金融政策;

2.具有较强管理和执行能力,心理素质好,有较强的承压力和责任心;

3.有较强的协调、沟通和谈判能力,具有一定的招商资源,有2年以上工业项目招商经验者优先。

工作内容:

1.招商政策制定;对外推介宣传;项目考察、形成考察报告;

2.项目洽谈,政策谈判;入驻企业的评估;

3.上会资料整理/申报;评审及入园前的各项手续办理;

4.在谈项目建库;项目签约落地。

上班时间:8:30-17:30

工作地点:襄阳市东津新区奥体大道大湾区工业园

薪资及福利待遇:应发薪资8000元/月(包含个人和公司承担的五险部分),绩效工资:15万/年,根据绩效工资考核办法,按目标任务完成情况予以发放。超额完成目标任务的,超出部分按照一定的比例奖励。

岗位报名资料:个人简历,身份证、毕业证、荣获相关等级证电子版。投递至邮箱:87794857@qq.com,备注清楚报名单位及岗位!

联系方式:15587750730 (微信同号)伍主管、15507270027(微信同号) 高经理

招聘岗位二:招商专员(深圳驻点)

任职要求  

1.40岁以内,本科以上学历,熟悉招商引资政策、产业政策和金融政策;

2.心理素质好,有较强的承压力和责任心;

3.从事招商引资工作1年以上,接受长期外派工作。

岗位职责

1.负责驻点深圳招商工作,收集招商项目信息,独立或配合开展招商活动;

2.收集、整理、撰写招商项目相关文书材料,为项目落地提供支持配合工作,完成公司下达的招商工作任务。

薪资待遇:月薪6000元/月(包含个人和公司承担的五险部分),缴纳五险,绩效奖金10万元/年

上班时间:8:30-12:00、14:30-18:00,双休

工作地点:深圳市(提供食宿)

联系方式:15507270027 高经理(微信同号)

兴鸿翔派至
中国联通襄阳市分公司

招聘岗位一:营业厅营业员  5名

工作内容:

通过临柜办理、电话外呼、企业微信、抖音直播等多种形式对新老客户进行业务办理、服务关怀、活动通知、业务宣传、咨询解答等工作。

岗位要求:

1、大专及以上学历,年龄35岁以下,男女不限

2、普通话标准,有良好的语言表达能力、沟通能力和团队协作能力;

3、有一定计算机操作应用,会使用基础办公软件;

4、富有钻研精神,学习能力强,有稳定收入意愿者;

5、已婚已育,前期有过类似工作经验者优先。

福利待遇:岗位工资+业绩绩效+年终福利+车补话补,另有节假日福利。月均实发3000-5500元,缴纳五险,晋升空间。

上班时间:8:00至18:00,上四休一。

工作地点:樊城彭岗营业厅、樊城中原路营业厅、襄州二汽营业厅,就近安排。

联系人:崔经理 18607271231、15507270027 高经理

招聘岗位二:5G推广经理  10名

岗位要求:

1、有较强的沟通能力、表达能力及良好的学习能力,普通话标准,流利,有市场营销经验者优先;

2、具备积极向上的心态及较强的抗压能力,能吃苦耐劳承受工作压力,有服务行业工作经验者优先;

3、思路清晰、反应灵敏,具有良好的客户服务意识;

4、性别男女不限,年龄以20至40岁之间,大专及以上学历者优。

工作内容:接收用户下单上门交付,开展场景拓展与服务营销

上班时间:8:30-18:00

工作地点:全市范围,各区县就近安排上班

薪资及福利待遇:

1.试用期:一个月(视业绩情况),根据业绩计件,一般在3000元以上。

2.正式录用后:底薪+计件薪酬+六险。入职初期月薪4000元左右,业务熟练后正常平均6000元以上,且上无封顶。根据实际业绩量计件核算。

面试地址:大城区在樊城区汉江路联通大楼,各区县可在当地面试。

联系人:18607278712  黄主管

兴鸿翔派至
湖北交投襄阳高速公路管理公司

招聘岗位一:厨师 2名(宜城、神龙架)

工作要求:

1、厨师男50岁以下,女45岁以下,要有健康证,有酒店经验优先,会客餐,3年以上做菜经验;

2、两名厨师共同做25-30人左右员工餐,偶尔客餐,工作轻松;

3、早餐和夜宵与另一名帮厨轮换,中餐和晚餐2人共同负责。

工作地点:湖北交投高速公路宜城、神龙架收费站。

工作待遇:

1.月薪应发4200元左右,缴纳五险一金,签订合同,提供食宿,环境优越,工作氛围好好,享劳保、工会、节假日三倍等各种福利;

2.月休4天,工作满一年享受年休5天。

联系方式:15507270027 高经理(微信同号)

兴鸿翔派至
襄阳东津国有资本投资集团有限公司

招聘岗位:总账会计 1名

岗位要求:

1、年龄40岁及以下,本科及以上学历,财务管理、会计学、经济学、金融学等相关专业;

2、具有会计专业中级及以上职称,有五年以上会计工作经验,能独立处理各项事务;

3、熟悉国家财经、税务、金融等方面的法律法规和相关政策,专业基础理论知识扎实,能熟练使用财务软件、word、excel、ppt等办公软件;

4、精通财务预算、财务成本分析、财务核算、财务管理工作,熟悉企业内部控制流程;

工作内容:

1、全面负责子公司会计核算工作,审核原始单据和记账凭证,监督财务报表编制流程,并提出专业化意见和建议;

2、负责审核集团及各子公司成本归集工作,确保各公司项目成本核算的规范性、准确性;

3、负责审核集团及各子公司各项税费计算和缴纳工作,合理规避涉税风险;

4、负责全面审核集团及各子公司各项资金支付手续,规范资金支付流程;

5、负责指导集团及各子公司财务预算的编制工作,监督反馈预算执行情况;

上班地点:东津新区伏牛路16号东津国投。

上班时间:8:30-17:30,双休及法定节假日。

薪资待遇:应发7000元/月(包含个人和公司承担的五险部分),提供早、午餐。

联系方式:15507270027高经理(微信同号)

后期根据个人能力、业务考评有较大转正空间!

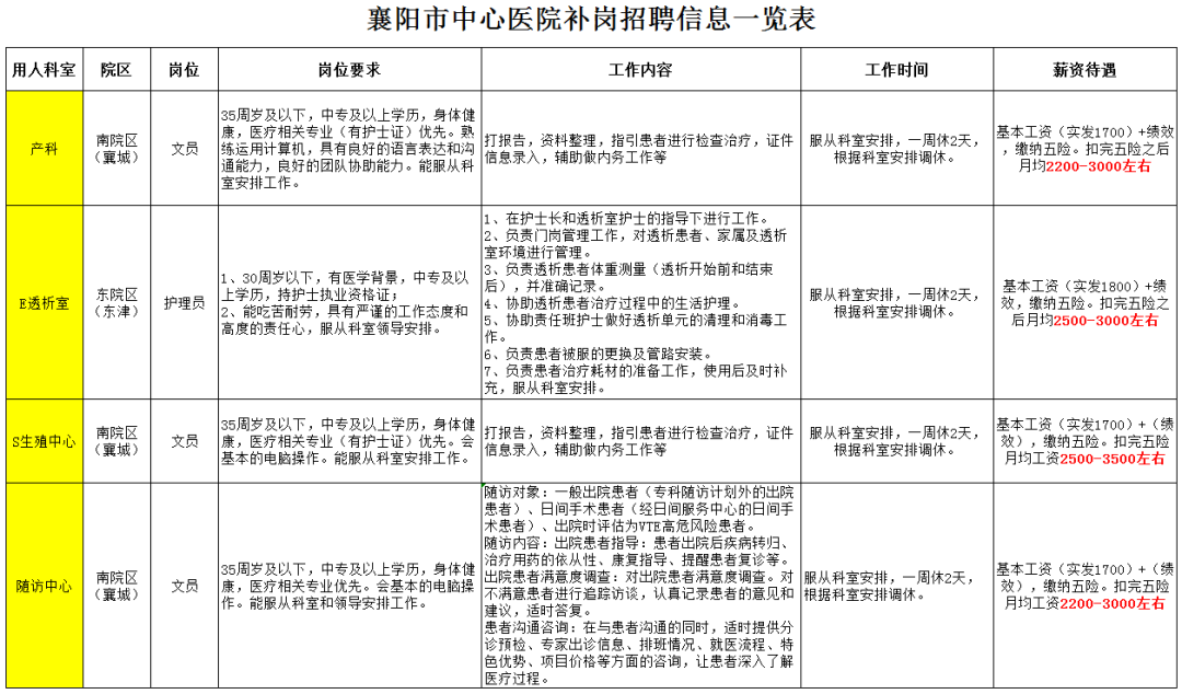
兴鸿翔人力资源派至襄阳市中心医院
联系方式:19371761986 赵老师(微信同号)
湖北精信控股有限公司

招聘岗位1:化工销售工程师  10名

岗位职责:

优秀的沟通、谈判、市场推广能力,2年以上销售相关工作经验,能适应频繁出差。

任职要求:

化工工艺、人力资源、国际贸易、英语等相关专业,优秀的应届生优先录取

薪资待遇:

1、工资范围:3K-10K;缴纳五险一金

2、免费提供住宿、午餐补贴、免费通勤车、年终物资和奖金等;

3.组织员工旅游,烧烤,篮球赛,趣味运动会等丰富多彩的员工活动;

作息时间:

5天8小时工作制

工作地点:

襄阳市余家湖工业园天舜大道20号,5路公交直达(襄城工业园路口站下步行600米)

招聘岗位2:男普工  10名

岗位职责:

男,30-50岁以内,学历不限吃苦耐劳,服从分配、听从指挥,严格遵守各项操作规程;保质保量完成生产任务。有车间工作经验和返乡务工人员、退役军人优先

任职要求:

相关专业,优秀的优先录取

薪资待遇:

1、月出勤20天;工资范围:4K-5K;缴纳五险一金

2、免费提供住宿、午餐补贴、免费通勤车、年终物资和奖金等;

3.组织员工旅游,烧烤,篮球赛,趣味运动会等丰富多彩的员工活动。

工作地点:

襄阳市余家湖工业园天舜大道20号,5路公交直达(襄城工业园路口站下步行600米)

招聘岗位3:车间主任  1名

岗位要求:

25岁-45岁,本科以上学历,化工、制药相关专业,较强的领导、沟通能力,全面负责生产车间现场管理工作,有2年以上车间管理经验者优先。

薪资待遇:

1、薪资面议;

2、缴纳五险一金。一周五日制,双休;

工作地点:

襄阳市余家湖工业园天舜大道20号,5路公交直达(襄城工业园路口站下步行600米)

招聘岗位4:车间副主任  1名

岗位要求:

25岁-35岁,本科以上学历,化工、制药相关专业,按车间生产任务制订当日工作计划;培训、指导、安排所属员工日常工作;车间成本分析与成本控制。

薪资待遇:

1、薪资面议;

2、缴纳五险一金。一周五日制,双休;

工作地点:

襄阳市余家湖工业园天舜大道20号,5路公交直达(襄城工业园路口站下步行600米)

招聘岗位5:化工工艺工程师  5名

岗位要求:

25岁-35岁,本科以上学历,化工、化学、生物、制药等相关专业,对公司工艺流程进行改进、提升生产效率,客户技术支撑,能够适应出差。

薪资待遇:

1、薪资面议;

2、缴纳五险一金。一周五日制,双休;

工作地点:

襄阳市余家湖工业园天舜大道20号,5路公交直达(襄城工业园路口站下步行600米)

招聘岗位6:技术研发  5名

岗位要求:

25岁-35岁,本科以上学历,化工工艺等相关专业,常用仪器分析、容量分析,催化剂活性分析,负责产品质量改良、研发、产品开发的战略研究与成本控制。

薪资待遇:

1、薪资面议;

2、缴纳五险一金。一周五日制,双休;

工作地点:

襄阳市余家湖工业园天舜大道20号,5路公交直达(襄城工业园路口站下步行600米)

招聘岗位7:化工工艺员  5名

岗位要求:

25岁-35岁,本科以上学历,化工工艺、化学、生物、制药等相关专业,负责新工艺、新技术的试验研究,做好工艺实验课题的总结与成果鉴定。

薪资待遇:

1、3000-6000元/月;

2、缴纳五险一金。一周五日制,双休;

工作地点:

襄阳市余家湖工业园天舜大道20号,5路公交直达(襄城工业园路口站下步行600米)

招聘岗位8:设备维护工程师  2名

岗位要求:

25岁-35岁,本科以上学历,机械制造与设备等相关专业,熟练操作CAD等相关设计软件,化工行业车间布局、设备设计经验,车间设备的维修、维护与保养。

薪资待遇:

1、3000-8000元/月;

2、缴纳五险一金。一周五日制,双休;

工作地点:

襄阳市余家湖工业园天舜大道20号,5路公交直达(襄城工业园路口站下步行600米)

招聘岗位9:安全环保工程师  1名

岗位要求:

25岁-35岁,本科以上学历,安全、环保、化工相关专业,有化工安全工程师证或助理工程师职称,熟悉各项安全环保法律法规,一年以上化工企业安全、环保工作经验。

薪资待遇:

1、3000-8000元/月;

2、缴纳五险一金。一周五日制,双休;

工作地点:

襄阳市余家湖工业园天舜大道20号,5路公交直达(襄城工业园路口站下步行600米)

招聘岗位10:采购  1名

岗位要求:

25岁-35岁,大专以上学历,化工、机械设备、会计等相关专业,负责备品、备件的采购及供应工作,有2年以上化工行业采购工作经验。

薪资待遇:

1、3000-6000元/月;

2、缴纳五险一金。一周五日制,双休;

工作地点:

襄阳市余家湖工业园天舜大道20号,5路公交直达(襄城工业园路口站下步行600米)

招聘岗位11:营销助理  1名

岗位要求:

25岁-35岁,大专以上学历,收集客户信息、数据等资料;客户技术咨询和服务;营销团队的管理。有1年以上销售助理工作经验,善于数据分析与汇总。

薪资待遇:

1、3000-6000元/月;

2、缴纳五险一金。一周五日制,双休;

工作地点:

襄阳市余家湖工业园天舜大道20号,5路公交直达(襄城工业园路口站下步行600米)

招聘岗位12:生产助理  1名

岗位要求:

25岁-35岁,本科以上学历,负责车间安全生产,加强安全检查,发现不安全因素及时报告、纠正。统计分析品质不良率、产值、人效等。

薪资待遇:

1、3000-6000元/月;

2、缴纳五险一金。一周五日制,双休;

工作地点:

襄阳市余家湖工业园天舜大道20号,5路公交直达(襄城工业园路口站下步行600米)

招聘岗位13:总经理助理  1名

岗位要求:

25岁-35岁,本科以上学历,化工、工商管理、人力资源等专业,协助总经理负责公司运营管理工作,提升公司营运效率,负责处理总经理临时交办的其他工作。

薪资待遇:

1、薪资面议;

2、缴纳五险一金。一周五日制,双休;

工作地点:

襄阳市余家湖工业园天舜大道20号,5路公交直达(襄城工业园路口站下步行600米)

招聘岗位14:信息平台主管  2名
岗位要求:
25岁-35岁,本科以上学历,优秀的沟通、协调能力,数据汇总、市场分析能力,能够使用各种营销平台进行产品推广。
薪资待遇:
1、3000-6000元/月;
2、缴纳五险一金。一周五日制,双休;
工作地点:
襄阳市余家湖工业园天舜大道20号,5路公交直达(襄城工业园路口站下步行600米)
招聘岗位15:人事主管  1名
岗位要求:
25岁-35岁,本科以上学历,人事招聘、内部调动、解聘、退休、保险、公积金缴纳的相关手续,员工培训、薪酬福利、绩效考核的各项工作。
薪资待遇:
1、薪资面议;
2、缴纳五险一金。一周五日制,双休;
工作地点:
襄阳市余家湖工业园天舜大道20号,5路公交直达(襄城工业园路口站下步行600米)
招聘岗位16:技术主管  1名
岗位要求:
25岁-35岁,本科以上学历,计算机、数据分析相关专业,对企业相关技术情况(包括国内和国外技术、客户信息)进行收集、分类、汇总,企业网站、公众号的管理。
薪资待遇:
1、薪资面议;
2、缴纳五险一金。一周五日制,双休;
工作地点:
襄阳市余家湖工业园天舜大道20号,5路公交直达(襄城工业园路口站下步行600米)
招聘岗位17:会计  2名
岗位要求:
25岁-35岁,本科以上学历,会计学专业,熟练操作办公软件,两年以上总账会计经验,有同等职位工作经验优先。
薪资待遇:
1、3000-6000元/月;
2、缴纳五险一金。一周五日制,双休;
工作地点:
襄阳市余家湖工业园天舜大道20号,5路公交直达(襄城工业园路口站下步行600米)
招聘岗位18:分析化验员  3名
岗位要求:
25岁-35岁,大专以上学历,生物、化学、制药相关专业;若其它条件匹配度高,学历最低放宽至高中或中专以上。
薪资待遇:
1、3000-6000元/月;
2、缴纳五险一金。一周五日制,双休;
工作地点:
襄阳市余家湖工业园天舜大道20号,5路公交直达(襄城工业园路口站下步行600米)
招聘岗位19:机修电工  2名
岗位要求:
25岁-45岁,高中以上学历,化工、机械相关专业,有低压电工证,两年以上化工设备维修经验。
薪资待遇:
1、3000-7000元/月;
2、缴纳五险一金。一周五日制,双休;
工作地点:
襄阳市余家湖工业园天舜大道20号,5路公交直达(襄城工业园路口站下步行600米)

联系人:兴鸿翔人才市场瑶瑶

电话:18371028542

襄阳冠通佳园物业服务有限公司

招聘岗位:物业公司副总经理

需求人数:1人

岗位职责:

1、具有五年以上物业管理经验,在物业管理公司担任高层职务或担任大型物业项目负责人经理;

2、具有敬业精神和职业道德操守,责任心、事业心强;

3、熟悉国家物业管理相关工作流程,熟悉国家相关房地产、物业管理法律法规政策和政府部门相关办理事项审批程序。全面了解物业管理流程,能独立开展物业管理工作;

4、身心健康,具有履行岗位所需心理素质和身体素质。

招聘要求:1、本科及以上学历;

2、男性,年龄在35岁-45岁之间。

薪资待遇:

薪资、福利待遇面议

作息时间:

夏季:上午8:30—12:00 、下午 14:30—18:00;

冬季:上午8:30—12:00 、下午 14:00—17:30。

工作地点:

襄阳市襄城区环城南路冠通水云墅

联系人:兴鸿翔人才市场瑶瑶

电话:18371028542

襄阳冠通佳园物业服务有限公司

招聘岗位:物业公司副总经理

需求人数:1人

岗位职责:

1、具有五年以上物业管理经验,在物业管理公司担任高层职务或担任大型物业项目负责人经理;

2、具有敬业精神和职业道德操守,责任心、事业心强;

3、熟悉国家物业管理相关工作流程,熟悉国家相关房地产、物业管理法律法规政策和政府部门相关办理事项审批程序。全面了解物业管理流程,能独立开展物业管理工作;

4、身心健康,具有履行岗位所需心理素质和身体素质。

招聘要求:1、本科及以上学历;

2、男性,年龄在35岁-45岁之间。

薪资待遇:

薪资、福利待遇面议

作息时间:

夏季:上午8:30—12:00 、下午 14:30—18:00;

冬季:上午8:30—12:00 、下午 14:00—17:30。

工作地点:

襄阳市襄城区环城南路冠通水云墅

联系人:兴鸿翔人才市场瑶瑶

电话:18371028542

微信:请添加下方企业微信咨询

-END-

来源| 襄阳市退役军人就业创业园地

点赞+在看

由于微信修改了推送规则,没有经常“点赞”“在看”的,会逐渐收不到退役军人优惠政策推送!恳请战友们将襄小军“设为星标”,并在每次看完后点击文章底部“点赞”“在看”。万水千山都是情,点赞再转行不行?好看的人都在看,小军推文最好看~

精彩推荐

公安、顺丰,还有知名企业招人了!

春风送温暖,锦旗情谊真

最新文章

随机文章

基本 文件 流程 错误 SQL 调试
  1. 请求信息 : 2025-11-10 19:16:08 HTTP/1.1 GET : https://www.rcgz.com.cn/a/224907.html
  2. 运行时间 : 0.127298s [ 吞吐率:7.86req/s ] 内存消耗:6,431.46kb 文件加载:140
  3. 缓存信息 : 0 reads,0 writes
  4. 会话信息 : SESSION_ID=cf23961c5194faf3e48722262045ed57
  1. /yingpanguazai/ssd/ssd1/www/www.rcgz.com.cn/public/index.php ( 0.79 KB )
  2. /yingpanguazai/ssd/ssd1/www/www.rcgz.com.cn/vendor/autoload.php ( 0.17 KB )
  3. /yingpanguazai/ssd/ssd1/www/www.rcgz.com.cn/vendor/composer/autoload_real.php ( 2.49 KB )
  4. /yingpanguazai/ssd/ssd1/www/www.rcgz.com.cn/vendor/composer/platform_check.php ( 0.90 KB )
  5. /yingpanguazai/ssd/ssd1/www/www.rcgz.com.cn/vendor/composer/ClassLoader.php ( 14.03 KB )
  6. /yingpanguazai/ssd/ssd1/www/www.rcgz.com.cn/vendor/composer/autoload_static.php ( 4.90 KB )
  7. /yingpanguazai/ssd/ssd1/www/www.rcgz.com.cn/vendor/topthink/think-helper/src/helper.php ( 8.34 KB )
  8. /yingpanguazai/ssd/ssd1/www/www.rcgz.com.cn/vendor/topthink/think-validate/src/helper.php ( 2.19 KB )
  9. /yingpanguazai/ssd/ssd1/www/www.rcgz.com.cn/vendor/topthink/think-orm/src/helper.php ( 1.47 KB )
  10. /yingpanguazai/ssd/ssd1/www/www.rcgz.com.cn/vendor/topthink/think-orm/stubs/load_stubs.php ( 0.16 KB )
  11. /yingpanguazai/ssd/ssd1/www/www.rcgz.com.cn/vendor/topthink/framework/src/think/Exception.php ( 1.69 KB )
  12. /yingpanguazai/ssd/ssd1/www/www.rcgz.com.cn/vendor/topthink/think-container/src/Facade.php ( 2.71 KB )
  13. /yingpanguazai/ssd/ssd1/www/www.rcgz.com.cn/vendor/symfony/deprecation-contracts/function.php ( 0.99 KB )
  14. /yingpanguazai/ssd/ssd1/www/www.rcgz.com.cn/vendor/symfony/polyfill-mbstring/bootstrap.php ( 8.26 KB )
  15. /yingpanguazai/ssd/ssd1/www/www.rcgz.com.cn/vendor/symfony/polyfill-mbstring/bootstrap80.php ( 9.78 KB )
  16. /yingpanguazai/ssd/ssd1/www/www.rcgz.com.cn/vendor/symfony/var-dumper/Resources/functions/dump.php ( 1.49 KB )
  17. /yingpanguazai/ssd/ssd1/www/www.rcgz.com.cn/vendor/topthink/think-dumper/src/helper.php ( 0.18 KB )
  18. /yingpanguazai/ssd/ssd1/www/www.rcgz.com.cn/vendor/symfony/var-dumper/VarDumper.php ( 4.30 KB )
  19. /yingpanguazai/ssd/ssd1/www/www.rcgz.com.cn/vendor/topthink/framework/src/think/App.php ( 15.30 KB )
  20. /yingpanguazai/ssd/ssd1/www/www.rcgz.com.cn/vendor/topthink/think-container/src/Container.php ( 15.76 KB )
  21. /yingpanguazai/ssd/ssd1/www/www.rcgz.com.cn/vendor/psr/container/src/ContainerInterface.php ( 1.02 KB )
  22. /yingpanguazai/ssd/ssd1/www/www.rcgz.com.cn/app/provider.php ( 0.19 KB )
  23. /yingpanguazai/ssd/ssd1/www/www.rcgz.com.cn/vendor/topthink/framework/src/think/Http.php ( 6.04 KB )
  24. /yingpanguazai/ssd/ssd1/www/www.rcgz.com.cn/vendor/topthink/think-helper/src/helper/Str.php ( 7.29 KB )
  25. /yingpanguazai/ssd/ssd1/www/www.rcgz.com.cn/vendor/topthink/framework/src/think/Env.php ( 4.68 KB )
  26. /yingpanguazai/ssd/ssd1/www/www.rcgz.com.cn/app/common.php ( 0.03 KB )
  27. /yingpanguazai/ssd/ssd1/www/www.rcgz.com.cn/vendor/topthink/framework/src/helper.php ( 18.78 KB )
  28. /yingpanguazai/ssd/ssd1/www/www.rcgz.com.cn/vendor/topthink/framework/src/think/Config.php ( 5.54 KB )
  29. /yingpanguazai/ssd/ssd1/www/www.rcgz.com.cn/config/app.php ( 0.95 KB )
  30. /yingpanguazai/ssd/ssd1/www/www.rcgz.com.cn/config/cache.php ( 0.78 KB )
  31. /yingpanguazai/ssd/ssd1/www/www.rcgz.com.cn/config/console.php ( 0.23 KB )
  32. /yingpanguazai/ssd/ssd1/www/www.rcgz.com.cn/config/cookie.php ( 0.56 KB )
  33. /yingpanguazai/ssd/ssd1/www/www.rcgz.com.cn/config/database.php ( 2.47 KB )
  34. /yingpanguazai/ssd/ssd1/www/www.rcgz.com.cn/vendor/topthink/framework/src/think/facade/Env.php ( 1.67 KB )
  35. /yingpanguazai/ssd/ssd1/www/www.rcgz.com.cn/config/filesystem.php ( 0.61 KB )
  36. /yingpanguazai/ssd/ssd1/www/www.rcgz.com.cn/config/lang.php ( 0.91 KB )
  37. /yingpanguazai/ssd/ssd1/www/www.rcgz.com.cn/config/log.php ( 1.35 KB )
  38. /yingpanguazai/ssd/ssd1/www/www.rcgz.com.cn/config/middleware.php ( 0.19 KB )
  39. /yingpanguazai/ssd/ssd1/www/www.rcgz.com.cn/config/route.php ( 1.89 KB )
  40. /yingpanguazai/ssd/ssd1/www/www.rcgz.com.cn/config/session.php ( 0.57 KB )
  41. /yingpanguazai/ssd/ssd1/www/www.rcgz.com.cn/config/trace.php ( 0.34 KB )
  42. /yingpanguazai/ssd/ssd1/www/www.rcgz.com.cn/config/view.php ( 0.82 KB )
  43. /yingpanguazai/ssd/ssd1/www/www.rcgz.com.cn/app/event.php ( 0.25 KB )
  44. /yingpanguazai/ssd/ssd1/www/www.rcgz.com.cn/vendor/topthink/framework/src/think/Event.php ( 7.67 KB )
  45. /yingpanguazai/ssd/ssd1/www/www.rcgz.com.cn/app/service.php ( 0.13 KB )
  46. /yingpanguazai/ssd/ssd1/www/www.rcgz.com.cn/app/AppService.php ( 0.26 KB )
  47. /yingpanguazai/ssd/ssd1/www/www.rcgz.com.cn/vendor/topthink/framework/src/think/Service.php ( 1.64 KB )
  48. /yingpanguazai/ssd/ssd1/www/www.rcgz.com.cn/vendor/topthink/framework/src/think/Lang.php ( 7.35 KB )
  49. /yingpanguazai/ssd/ssd1/www/www.rcgz.com.cn/vendor/topthink/framework/src/lang/zh-cn.php ( 13.70 KB )
  50. /yingpanguazai/ssd/ssd1/www/www.rcgz.com.cn/vendor/topthink/framework/src/think/initializer/Error.php ( 3.31 KB )
  51. /yingpanguazai/ssd/ssd1/www/www.rcgz.com.cn/vendor/topthink/framework/src/think/initializer/RegisterService.php ( 1.33 KB )
  52. /yingpanguazai/ssd/ssd1/www/www.rcgz.com.cn/vendor/services.php ( 0.14 KB )
  53. /yingpanguazai/ssd/ssd1/www/www.rcgz.com.cn/vendor/topthink/framework/src/think/service/PaginatorService.php ( 1.52 KB )
  54. /yingpanguazai/ssd/ssd1/www/www.rcgz.com.cn/vendor/topthink/framework/src/think/service/ValidateService.php ( 0.99 KB )
  55. /yingpanguazai/ssd/ssd1/www/www.rcgz.com.cn/vendor/topthink/framework/src/think/service/ModelService.php ( 2.04 KB )
  56. /yingpanguazai/ssd/ssd1/www/www.rcgz.com.cn/vendor/topthink/think-trace/src/Service.php ( 0.77 KB )
  57. /yingpanguazai/ssd/ssd1/www/www.rcgz.com.cn/vendor/topthink/framework/src/think/Middleware.php ( 6.72 KB )
  58. /yingpanguazai/ssd/ssd1/www/www.rcgz.com.cn/vendor/topthink/framework/src/think/initializer/BootService.php ( 0.77 KB )
  59. /yingpanguazai/ssd/ssd1/www/www.rcgz.com.cn/vendor/topthink/think-orm/src/Paginator.php ( 11.86 KB )
  60. /yingpanguazai/ssd/ssd1/www/www.rcgz.com.cn/vendor/topthink/think-validate/src/Validate.php ( 63.20 KB )
  61. /yingpanguazai/ssd/ssd1/www/www.rcgz.com.cn/vendor/topthink/think-orm/src/Model.php ( 23.55 KB )
  62. /yingpanguazai/ssd/ssd1/www/www.rcgz.com.cn/vendor/topthink/think-orm/src/model/concern/Attribute.php ( 21.05 KB )
  63. /yingpanguazai/ssd/ssd1/www/www.rcgz.com.cn/vendor/topthink/think-orm/src/model/concern/AutoWriteData.php ( 4.21 KB )
  64. /yingpanguazai/ssd/ssd1/www/www.rcgz.com.cn/vendor/topthink/think-orm/src/model/concern/Conversion.php ( 6.44 KB )
  65. /yingpanguazai/ssd/ssd1/www/www.rcgz.com.cn/vendor/topthink/think-orm/src/model/concern/DbConnect.php ( 5.16 KB )
  66. /yingpanguazai/ssd/ssd1/www/www.rcgz.com.cn/vendor/topthink/think-orm/src/model/concern/ModelEvent.php ( 2.33 KB )
  67. /yingpanguazai/ssd/ssd1/www/www.rcgz.com.cn/vendor/topthink/think-orm/src/model/concern/RelationShip.php ( 28.29 KB )
  68. /yingpanguazai/ssd/ssd1/www/www.rcgz.com.cn/vendor/topthink/think-helper/src/contract/Arrayable.php ( 0.09 KB )
  69. /yingpanguazai/ssd/ssd1/www/www.rcgz.com.cn/vendor/topthink/think-helper/src/contract/Jsonable.php ( 0.13 KB )
  70. /yingpanguazai/ssd/ssd1/www/www.rcgz.com.cn/vendor/topthink/think-orm/src/model/contract/Modelable.php ( 0.09 KB )
  71. /yingpanguazai/ssd/ssd1/www/www.rcgz.com.cn/vendor/topthink/framework/src/think/Db.php ( 2.88 KB )
  72. /yingpanguazai/ssd/ssd1/www/www.rcgz.com.cn/vendor/topthink/think-orm/src/DbManager.php ( 8.52 KB )
  73. /yingpanguazai/ssd/ssd1/www/www.rcgz.com.cn/vendor/topthink/framework/src/think/Log.php ( 6.28 KB )
  74. /yingpanguazai/ssd/ssd1/www/www.rcgz.com.cn/vendor/topthink/framework/src/think/Manager.php ( 3.92 KB )
  75. /yingpanguazai/ssd/ssd1/www/www.rcgz.com.cn/vendor/psr/log/src/LoggerTrait.php ( 2.69 KB )
  76. /yingpanguazai/ssd/ssd1/www/www.rcgz.com.cn/vendor/psr/log/src/LoggerInterface.php ( 2.71 KB )
  77. /yingpanguazai/ssd/ssd1/www/www.rcgz.com.cn/vendor/topthink/framework/src/think/Cache.php ( 4.92 KB )
  78. /yingpanguazai/ssd/ssd1/www/www.rcgz.com.cn/vendor/psr/simple-cache/src/CacheInterface.php ( 4.71 KB )
  79. /yingpanguazai/ssd/ssd1/www/www.rcgz.com.cn/vendor/topthink/think-helper/src/helper/Arr.php ( 16.63 KB )
  80. /yingpanguazai/ssd/ssd1/www/www.rcgz.com.cn/vendor/topthink/framework/src/think/cache/driver/File.php ( 7.84 KB )
  81. /yingpanguazai/ssd/ssd1/www/www.rcgz.com.cn/vendor/topthink/framework/src/think/cache/Driver.php ( 9.03 KB )
  82. /yingpanguazai/ssd/ssd1/www/www.rcgz.com.cn/vendor/topthink/framework/src/think/contract/CacheHandlerInterface.php ( 1.99 KB )
  83. /yingpanguazai/ssd/ssd1/www/www.rcgz.com.cn/app/Request.php ( 0.09 KB )
  84. /yingpanguazai/ssd/ssd1/www/www.rcgz.com.cn/vendor/topthink/framework/src/think/Request.php ( 55.78 KB )
  85. /yingpanguazai/ssd/ssd1/www/www.rcgz.com.cn/app/middleware.php ( 0.25 KB )
  86. /yingpanguazai/ssd/ssd1/www/www.rcgz.com.cn/vendor/topthink/framework/src/think/Pipeline.php ( 2.61 KB )
  87. /yingpanguazai/ssd/ssd1/www/www.rcgz.com.cn/vendor/topthink/think-trace/src/TraceDebug.php ( 3.40 KB )
  88. /yingpanguazai/ssd/ssd1/www/www.rcgz.com.cn/vendor/topthink/framework/src/think/middleware/SessionInit.php ( 1.94 KB )
  89. /yingpanguazai/ssd/ssd1/www/www.rcgz.com.cn/vendor/topthink/framework/src/think/Session.php ( 1.80 KB )
  90. /yingpanguazai/ssd/ssd1/www/www.rcgz.com.cn/vendor/topthink/framework/src/think/session/driver/File.php ( 6.27 KB )
  91. /yingpanguazai/ssd/ssd1/www/www.rcgz.com.cn/vendor/topthink/framework/src/think/contract/SessionHandlerInterface.php ( 0.87 KB )
  92. /yingpanguazai/ssd/ssd1/www/www.rcgz.com.cn/vendor/topthink/framework/src/think/session/Store.php ( 7.12 KB )
  93. /yingpanguazai/ssd/ssd1/www/www.rcgz.com.cn/vendor/topthink/framework/src/think/Route.php ( 23.73 KB )
  94. /yingpanguazai/ssd/ssd1/www/www.rcgz.com.cn/vendor/topthink/framework/src/think/route/RuleName.php ( 5.75 KB )
  95. /yingpanguazai/ssd/ssd1/www/www.rcgz.com.cn/vendor/topthink/framework/src/think/route/Domain.php ( 2.53 KB )
  96. /yingpanguazai/ssd/ssd1/www/www.rcgz.com.cn/vendor/topthink/framework/src/think/route/RuleGroup.php ( 22.43 KB )
  97. /yingpanguazai/ssd/ssd1/www/www.rcgz.com.cn/vendor/topthink/framework/src/think/route/Rule.php ( 26.95 KB )
  98. /yingpanguazai/ssd/ssd1/www/www.rcgz.com.cn/vendor/topthink/framework/src/think/route/RuleItem.php ( 9.78 KB )
  99. /yingpanguazai/ssd/ssd1/www/www.rcgz.com.cn/route/app.php ( 1.72 KB )
  100. /yingpanguazai/ssd/ssd1/www/www.rcgz.com.cn/vendor/topthink/framework/src/think/facade/Route.php ( 4.70 KB )
  101. /yingpanguazai/ssd/ssd1/www/www.rcgz.com.cn/vendor/topthink/framework/src/think/route/dispatch/Controller.php ( 4.74 KB )
  102. /yingpanguazai/ssd/ssd1/www/www.rcgz.com.cn/vendor/topthink/framework/src/think/route/Dispatch.php ( 10.44 KB )
  103. /yingpanguazai/ssd/ssd1/www/www.rcgz.com.cn/app/controller/Index.php ( 4.61 KB )
  104. /yingpanguazai/ssd/ssd1/www/www.rcgz.com.cn/app/BaseController.php ( 2.05 KB )
  105. /yingpanguazai/ssd/ssd1/www/www.rcgz.com.cn/vendor/topthink/think-orm/src/facade/Db.php ( 0.93 KB )
  106. /yingpanguazai/ssd/ssd1/www/www.rcgz.com.cn/vendor/topthink/think-orm/src/db/connector/Mysql.php ( 5.44 KB )
  107. /yingpanguazai/ssd/ssd1/www/www.rcgz.com.cn/vendor/topthink/think-orm/src/db/PDOConnection.php ( 52.47 KB )
  108. /yingpanguazai/ssd/ssd1/www/www.rcgz.com.cn/vendor/topthink/think-orm/src/db/Connection.php ( 8.39 KB )
  109. /yingpanguazai/ssd/ssd1/www/www.rcgz.com.cn/vendor/topthink/think-orm/src/db/ConnectionInterface.php ( 4.57 KB )
  110. /yingpanguazai/ssd/ssd1/www/www.rcgz.com.cn/vendor/topthink/think-orm/src/db/builder/Mysql.php ( 16.58 KB )
  111. /yingpanguazai/ssd/ssd1/www/www.rcgz.com.cn/vendor/topthink/think-orm/src/db/Builder.php ( 24.06 KB )
  112. /yingpanguazai/ssd/ssd1/www/www.rcgz.com.cn/vendor/topthink/think-orm/src/db/BaseBuilder.php ( 27.50 KB )
  113. /yingpanguazai/ssd/ssd1/www/www.rcgz.com.cn/vendor/topthink/think-orm/src/db/Query.php ( 15.71 KB )
  114. /yingpanguazai/ssd/ssd1/www/www.rcgz.com.cn/vendor/topthink/think-orm/src/db/BaseQuery.php ( 45.13 KB )
  115. /yingpanguazai/ssd/ssd1/www/www.rcgz.com.cn/vendor/topthink/think-orm/src/db/concern/TimeFieldQuery.php ( 7.43 KB )
  116. /yingpanguazai/ssd/ssd1/www/www.rcgz.com.cn/vendor/topthink/think-orm/src/db/concern/AggregateQuery.php ( 3.26 KB )
  117. /yingpanguazai/ssd/ssd1/www/www.rcgz.com.cn/vendor/topthink/think-orm/src/db/concern/ModelRelationQuery.php ( 20.07 KB )
  118. /yingpanguazai/ssd/ssd1/www/www.rcgz.com.cn/vendor/topthink/think-orm/src/db/concern/ParamsBind.php ( 3.66 KB )
  119. /yingpanguazai/ssd/ssd1/www/www.rcgz.com.cn/vendor/topthink/think-orm/src/db/concern/ResultOperation.php ( 7.01 KB )
  120. /yingpanguazai/ssd/ssd1/www/www.rcgz.com.cn/vendor/topthink/think-orm/src/db/concern/WhereQuery.php ( 19.37 KB )
  121. /yingpanguazai/ssd/ssd1/www/www.rcgz.com.cn/vendor/topthink/think-orm/src/db/concern/JoinAndViewQuery.php ( 7.11 KB )
  122. /yingpanguazai/ssd/ssd1/www/www.rcgz.com.cn/vendor/topthink/think-orm/src/db/concern/TableFieldInfo.php ( 2.63 KB )
  123. /yingpanguazai/ssd/ssd1/www/www.rcgz.com.cn/vendor/topthink/think-orm/src/db/concern/Transaction.php ( 2.77 KB )
  124. /yingpanguazai/ssd/ssd1/www/www.rcgz.com.cn/vendor/topthink/framework/src/think/log/driver/File.php ( 5.96 KB )
  125. /yingpanguazai/ssd/ssd1/www/www.rcgz.com.cn/vendor/topthink/framework/src/think/contract/LogHandlerInterface.php ( 0.86 KB )
  126. /yingpanguazai/ssd/ssd1/www/www.rcgz.com.cn/vendor/topthink/framework/src/think/log/Channel.php ( 3.89 KB )
  127. /yingpanguazai/ssd/ssd1/www/www.rcgz.com.cn/vendor/topthink/framework/src/think/event/LogRecord.php ( 1.02 KB )
  128. /yingpanguazai/ssd/ssd1/www/www.rcgz.com.cn/vendor/topthink/think-helper/src/Collection.php ( 16.47 KB )
  129. /yingpanguazai/ssd/ssd1/www/www.rcgz.com.cn/vendor/topthink/framework/src/think/facade/View.php ( 1.70 KB )
  130. /yingpanguazai/ssd/ssd1/www/www.rcgz.com.cn/vendor/topthink/framework/src/think/View.php ( 4.39 KB )
  131. /yingpanguazai/ssd/ssd1/www/www.rcgz.com.cn/vendor/topthink/framework/src/think/Response.php ( 8.81 KB )
  132. /yingpanguazai/ssd/ssd1/www/www.rcgz.com.cn/vendor/topthink/framework/src/think/response/View.php ( 3.29 KB )
  133. /yingpanguazai/ssd/ssd1/www/www.rcgz.com.cn/vendor/topthink/framework/src/think/Cookie.php ( 6.06 KB )
  134. /yingpanguazai/ssd/ssd1/www/www.rcgz.com.cn/vendor/topthink/think-view/src/Think.php ( 8.38 KB )
  135. /yingpanguazai/ssd/ssd1/www/www.rcgz.com.cn/vendor/topthink/framework/src/think/contract/TemplateHandlerInterface.php ( 1.60 KB )
  136. /yingpanguazai/ssd/ssd1/www/www.rcgz.com.cn/vendor/topthink/think-template/src/Template.php ( 46.61 KB )
  137. /yingpanguazai/ssd/ssd1/www/www.rcgz.com.cn/vendor/topthink/think-template/src/template/driver/File.php ( 2.41 KB )
  138. /yingpanguazai/ssd/ssd1/www/www.rcgz.com.cn/vendor/topthink/think-template/src/template/contract/DriverInterface.php ( 0.86 KB )
  139. /yingpanguazai/ssd/ssd1/www/www.rcgz.com.cn/runtime/temp/4ccc31682e91250e929c465cbfffcfa0.php ( 11.89 KB )
  140. /yingpanguazai/ssd/ssd1/www/www.rcgz.com.cn/vendor/topthink/think-trace/src/Html.php ( 4.42 KB )
  1. CONNECT:[ UseTime:0.000619s ] mysql:host=127.0.0.1;port=3306;dbname=rcgz;charset=utf8mb4
  2. SHOW FULL COLUMNS FROM `fenlei` [ RunTime:0.000741s ]
  3. SELECT * FROM `fenlei` WHERE `fid` = 0 [ RunTime:0.001638s ]
  4. SELECT * FROM `fenlei` WHERE `fid` = 1 [ RunTime:0.002074s ]
  5. SELECT * FROM `fenlei` WHERE `fid` = 3 [ RunTime:0.000922s ]
  6. SELECT * FROM `fenlei` WHERE `fid` = 4 [ RunTime:0.000292s ]
  7. SELECT * FROM `fenlei` WHERE `fid` = 5 [ RunTime:0.002048s ]
  8. SELECT * FROM `fenlei` WHERE `fid` = 6 [ RunTime:0.001005s ]
  9. SELECT * FROM `fenlei` WHERE `fid` = 7 [ RunTime:0.001144s ]
  10. SELECT * FROM `fenlei` WHERE `fid` = 37 [ RunTime:0.000627s ]
  11. SHOW FULL COLUMNS FROM `article` [ RunTime:0.000856s ]
  12. SELECT * FROM `article` WHERE `id` = 224907 LIMIT 1 [ RunTime:0.002093s ]
  13. UPDATE `article` SET `lasttime` = 1762773368 WHERE `id` = 224907 [ RunTime:0.004874s ]
  14. SELECT * FROM `fenlei` WHERE `id` = 4 LIMIT 1 [ RunTime:0.001273s ]
  15. SELECT * FROM `article` WHERE `id` < 224907 ORDER BY `id` DESC LIMIT 1 [ RunTime:0.002913s ]
  16. SELECT * FROM `article` WHERE `id` > 224907 ORDER BY `id` ASC LIMIT 1 [ RunTime:0.001118s ]
  17. SELECT * FROM `article` WHERE `id` < 224907 ORDER BY `id` DESC LIMIT 10 [ RunTime:0.004229s ]
  18. SELECT * FROM `article` WHERE `id` < 224907 ORDER BY `id` DESC LIMIT 10,10 [ RunTime:0.013690s ]
  19. SELECT * FROM `article` WHERE `id` < 224907 ORDER BY `id` DESC LIMIT 20,10 [ RunTime:0.016256s ]
0.128915s