日前,河南省教育厅印发通知,安排部署2024年空军 海军航空实验班招生工作有关事宜。2024年,空军、海军航空实验班面向全省分别招收110名、70名应届初中毕业学生。
报名学生须符合下列条件:户籍和学籍均在我省的应届初中毕业生(限男生),年龄14-16周岁(2024年招收的应为2007年8月31日至2010年8月31日出生);热爱祖国,思想进步,品学兼优,志愿献身国防事业;本人自愿、监护人同意;体格、心理、文化等综合素质符合航空实验班报名自荐条件。
符合条件的学生通过河南省普通高中招生信息服务平台(gzzs.jyt.henan.gov.cn)航空实验班报名专栏自主报名。
河南省教育厅办公室
关于做好2024年空军 海军航空实验班
招生工作的通知
各省辖市、济源示范区、航空港区、省直管县(市)教育局、河南省实验中学:
现将空军、海军航空实验班2024年招生工作有关事宜通知如下:
2024年,空军、海军航空实验班面向全省分别招收110名、70名应届初中毕业学生。报名学生须符合下列条件:户籍和学籍均在我省的应届初中毕业生(限男生),年龄14-16周岁(2024年招收的应为2007年8月31日至2010年8月31日出生);热爱祖国,思想进步,品学兼优,志愿献身国防事业;本人自愿、监护人同意;体格、心理、文化等综合素质符合航空实验班报名自荐条件(见附件)。
(一)宣传动员。省教育厅印发招生工作文件,河南省实验中学、郑州市第九中学会同空军、海军招飞部门制订招生简章,并充分利用网络、报刊、广播电视等媒体,采取灵活多样的形式进行宣传发动。各省辖市、县(市、区)教育行政部门和初中学校要积极配合做好宣传工作,鼓励品学兼优、符合条件的应届初中毕业生报考航空实验班。
(二)组织报名。符合条件的学生通过河南省普通高中招生信息服务平台(gzzs.jyt.henan.gov.cn)航空实验班报名专栏自主报名。
(三)考察遴选。考察遴选主要分为初选和定选两个阶段。分别由空军、海军招飞机构负责对报名学生进行初选、定选和政治考核。招生简章以及定选学生名单通过河南省普通高中招生信息服务平台公布。
(四)审批录取。省教育厅将依据初中学业水平考试成绩,结合综合素质评价,对通过定选学生择优录取。已被航空实验班录取的学生,不再参加其他学校录取。
(五)签订协议。学生入学报到后,明确各方权利、责任和义务,然后由河南省实验中学、郑州市第九中学为学生办理学籍注册手续。
(一)提高认识,加强领导。举办航空实验班,是着眼于军队转型建设和高素质飞行人才培养需要,对于加强国防建设具有重要的战略意义。各级教育行政部门要切实加强领导,将其作为一项政治任务,摆上重要议事日程,认真安排部署。各地要明确一名招飞专干配合招飞机构做好航空实验班招生中的各项工作。各初中学校校长要亲自负责,协助有关部门做好考生报名、考查筛选等工作。
(二)积极发动,广泛宣传。各级教育行政部门要采取多种形式,加大航空实验班的招生宣传,着力扩大社会覆盖面和影响力。各初中学校要充分发挥班主任和教师作用,通过召开主题班会、学生家长会等形式,宣传举办航空实验班的重大意义以及报考航空实验班的政策和条件,鼓励品学兼优学生踊跃报考。
(三)严肃纪律,规范招生。空军、海军航空实验班招生简章应报省教育厅审核后向社会发布。河南省实验中学、郑州市第九中学要严格按照航空实验班招生简章进行宣传发动,不得发布虚假招生信息,更不得以航空实验班名义单独组织招生考试,变相录取学生,学校要及时向社会发布考查结果和录取信息。各级教育行政部门和初中学校不得限制初中学生报考航空实验班,任何单位和个人不得以任何理由向学生和家长收取任何费用。
空军航空实验班联系人及联系方式:
河南省实验中学,彭双仓,电话:0371-63925247,63830252,邮箱:hnssy63943667@163.com
海军航空实验班联系人及联系方式:
郑州九中,陈晓,电话:0371-63925047,63610264,65051112,邮箱:850581311@qq.com
附件:航空实验班报名自荐条件
2024年3月4日
附 件
航空实验班报名自荐条件
1.热爱祖国,热爱人民,热爱中国共产党,热爱人民军队。
2.空军身体要求:身高在163到183cm之间,体重在48kg以上;录取时未满15周岁的,身高可放宽至162cm,体重可放宽至46kg。体型匀称,体重一般应在标准体重的85%-120%范围内,标准体重(kg)=身高(cm)-110。使用C型视力检查表,双眼裸眼远视力均在1.0以上,单纯近视屈光不超过0.25屈光度,未做过视力矫治手术,无色盲、色弱、斜视等。
3.海军身体条件:身高在162到181cm之间;体型匀称,体重在48KG以上(录取时未满15周岁可放宽至46KG以上);双眼裸眼远视力“C”字表检测均在0.8以上(相当于“E”字表5.0以上),未做过视力矫治手术或戴角膜塑形镜矫正,无色盲、色弱、斜视;无口吃、文身、刺字等。
4.对飞行有较强的兴趣和愿望,思维敏捷、反应灵活、动作协调、学习能力强,性格开朗、情绪稳定、有敢为精神。
5.符合招飞政治考核标准条件,本人自愿,家长(监护人)支持。

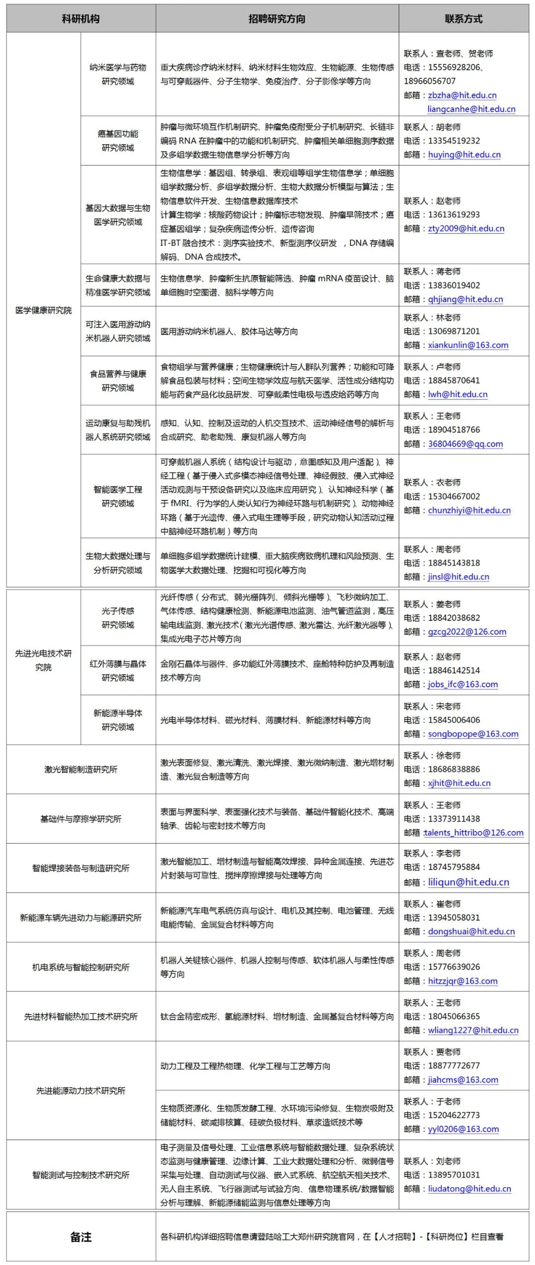
一、研究院简介
哈工大郑州研究院暨哈尔滨工业大学产教融合人才培养基地(郑州)是哈尔滨工业大学和郑州市人民政府基于战略发展需要,为贯彻实施国家创新驱动发展战略,围绕区域产业特色,服务经济发展需求,共同举办的具有综合职能的省级新型研发机构,位于郑州市中原科技城龙湖东北侧,规划总建筑面积约39万平方米。
研究院积极打造“大师+团队”人才工作体系,下设“两院八所”十个科研机构,建成了一支以海内外院士为顾问,由20余名国家级人才领衔的百余人规模国际化杰出人才队伍。目前,研究院已申报并获批多模态重大慢病防控科学与工程工信部重点实验室、工信部电子信息“专精特新产业学院”、国家自然科学基金依托单位、省级博士后创新实践基地等省部级科研创新平台,科研仪器设备已累计投入总额约2.37亿元,其中先进高端设备占比超过60%。
研究院依托哈工大品牌、高层次人才、科技创新平台、全球校友等优质资源,结合河南省、郑州市引才政策,围绕医学健康、光电融合、电子信息、智能制造、新能源、智能建造等领域重点布局,继承“大师+团队”传统和特色,坚持以高端人才引育一流人才,致力于打造中部地区最具影响力的高水平创新平台和人才高地。现竭诚欢迎海内外优秀人才加盟,共创辉煌!
在海内外高水平大学或研究机构获得博士学位,具有良好的学术道德和较强的独立科研能力,已取得代表性研究成果,学术水平原则上已达到或接近哈工大相关学科同层次岗位要求,对拟开展科学研究内容及工作有长远规划。研究员原则上年龄不超过40周岁,副研究员原则上年龄不超过35周岁,获聘后可全职到岗长期稳定工作。
(二)博士后系列岗位
海内外高水平大学或研究机构应往届博士毕业生(三年择业期内),已取得一定研究成果,具有优秀的学术潜质,能够独立开展科研工作。年龄不超过35周岁,在站期间需全职从事博士后研究工作。


来源:河南省教育厅,免责声明:本文部分素材(含图片)来源于网络转载,仅供学习交流使用,不构成商业目的。版权归原作者所有,因无法找到原作者,如涉及作品内容、版权和其它争议需要交涉,请及时告知我们,本平台查核属实后,将于24小时内删除消息,不承担任何法律责任。热烈欢迎关注、转发、收藏本微信平台消息。