济源市文化旅游投资集团(以下简称“文旅集团”或“集团”)成立于2013年8月,是济源市人民政府组建的市属国有平台企业之一,承担着全市国有文化旅游资源开发建设运营的重任,是全市文化旅游事业发展的战略平台和产业转型升级的主战场,是文旅文创融合康养结合作示范的排头兵和主力军。经过近十年的发展,目前集团拥有子公司37个,其中全资子公司28个,控股公司4个,参股公司5个,涉及文化旅游、休闲度假、医养康养、研学培训、民宿酒店、文旅地产、文化体育等多个板块,先后荣获国家、省市各项荣誉百余项。
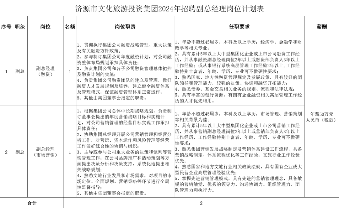
根据集团发展需要,按照“对党忠诚、勇于创新、治企有方、兴企有为、清正廉洁”的标准选拔优秀人才,现面向社会公开招聘有识有志之士。有关事项公告如下:本次共招聘集团副总经理2人,其中融资副总经理1人、市场营销副总经理1人。
河南省济源市
三、招聘条件
1. 具有中华人民共和国国籍,拥护中国共产党的领导,具有较高的政治素质和坚定的政治立场,坚决执行党的路线方针政策,坚持国有企业改革发展方向。
2. 具有较强资本运作能力和市场开拓能力,投资分析、调查判断、方案设计、项目风险把控能力以及良好的沟通谈判能力;熟悉国有资本运营相关政策,具有丰富的政府产业及国有投资平台相关管理运作经验。
3. 具有良好的职业素养、遵纪守法,品行端正,勤勉尽责,锐意进取,善于作为,敢于担当,作风优良,团结合作,廉洁从业。
4. 具有良好的心理素质和正常履行岗位职责的身体条件。
(二)有下列情形之一的,不得报考:
1. 具有《中华人民共和国公司法》第一百四十六条所列情形之一的;曾因个人原因,导致企业出现严重亏损,或造成企业资产严重流失和重大经济损失的;在企业经营管理活动中有弄虚作假记录的或被列入失信“黑名单”者。
2. 受过司法机关刑事处罚的;处于党纪、政纪处分期内的;涉嫌违纪违法正在接受有关机关审查尚未作出结论的;国家法律法规、党纪政纪和有关政策另有规定不能担任企业领导人员职务的。
3. 近三年年度考核曾被评为基本称职、不称职的。
4. 其他规定不得应聘者。
(三)具体岗位职责和任职条件相关要求见附件1
四、招聘程序
招聘工作按照发布公告、网上报名、资格审查、面试、体检、考察、决定聘用、公示等程序进行。
本次招聘在济源市文化旅游投资集团有限公司官方微信公众号(济源市文旅集团)发布招聘信息,筛选审查符合条件的求职人员。1. 报名时间
2024年2月29日09:00至3月15日17:30,逾期不再受理。
2. 报名提供资料
应聘者可通过招聘公告下载《济源市文化旅游投资集团2024年公开招聘副总经理应聘报名表》(附件在左下角“阅读原文”)内,并通过电子邮件形式发送至报名邮箱(jywljtrz@126.com)。邮件和发送的文件请以“应聘职位+应聘人姓名+联系电话”命名,按以下要求将所有提交的表格和资料原件扫描件制作成一个WORD文档以附件形式发送。请按要求提供如下材料:
(1)《应聘报名表》电子版、经本人签字的报名表扫描件。
(2)本人近期免冠证件照(一寸蓝底电子彩照)、有效身份证件(正反面扫描在一张A4纸中)。
(3)国家承认的学历、学位证书(国内学历还需提供有效期内的教育部学历证书电子注册备案表、中国高等教育学位在线验证报告或学历认证报告、学位认证报告,国(境)外学历还需提供教育部留学服务中心出具的认证报告,有多个教育经历的,要提供全部教育经历的证书及认证报告)。
(4)本人职(执)业资格证、专业技术职称证书,所获奖励及主要荣誉证书。
(5)本人近3年以来主要工作业绩(成果)的相关证明材料,提交至少一项成功案例。
3. 注意事项
(1)每个应聘者只能报一个职位。
(2)应聘者应对提交材料的真实性负责。本次招聘进行全过程资格审查,凡发现报名者与拟聘用岗位所要求的资格条件不符以及提供虚假材料的,将随时取消其考试及聘用资格,如上岗后发现有提供虚假材料的,按照有关规定解除聘用合同,所造成的一切损失由应聘者本人承担。
(3)本次公开招聘将以电话联系的方式通知进入各环节人员。报名时,应聘者应按要求填写联系电话,并保持通讯畅通。如因通讯不畅或本人其他原因不能按时参加考核的,视为自动放弃。凡未进入下一环节的人员,均不再另行通知。结合招聘条件,以年龄、学历、专业、相关工作经验等条件作为筛选标准(具体参照岗位任职要求),围绕应聘人员的职业背景、职业经历、职业成绩、职业荣誉等进行履历分析和资格审查,择优筛选应聘人员进入面试。1. 各岗位符合报考条件人数超过10人的,将组织两轮面试。首轮面试根据面试成绩按从高到低的方式确定前10名进入第二轮面试。最后一名出现成绩并列者,不受名额限制。
2. 各岗位符合报考条件人数不超过10人的直接组织一轮面试。
3. 各岗位符合报考条件人数不足3人的,经集团党委研究做具体安排。
面试结束后,根据面试成绩,按拟聘用岗位数1︰3的比例从高分到低分确定参加体检人员。体检标准参照现行的《公务员录用体检通用标准》执行,不按时参加体检的人员视为自动放弃,放弃体检或体检不合格的,取消进入下一环节资格。
体检合格的人员进入考察环节。根据职位需求,通过适当方式对进入考察范围的人选进行综合考察,对考察对象的学历学位、任职履历、成功案例、专业背景以及受表彰奖励等情况进行审核把关,并全面了解其政治素质、专业能力、任职经历、工作业绩、职业操守和廉洁从业等情况。
根据面试、体检、考察情况等对考察人选进行全面评价和综合分析,提交集团党委会讨论决定拟聘用人选。坚持宁缺毋滥原则,如无合适人选,另行招聘或聘任。按有关规定在文旅集团官方微信公众号对拟聘用人选进行公示,公示期5个工作日。公示反映有问题,经调查核实影响任职的,取消其任职资格;未发现影响任用问题的,按规定办理手续。聘用人员与集团签订聘用合同,实行年薪制,年薪与企业经营效益和考核结果挂钩,在完成业绩目标前提下,年薪为50万元人民币(税后)。1. 公司在招聘过程中不收取报名费、手续费等任何费用,对发布虚假招聘信息的机构,公司保留追究法律责任的权利,请应聘者提高警惕,招聘的最终解释权归济源市文化旅游投资集团有限公司。
2. 本次招聘工作在集团党委领导下进行,集团纪委全程监督。坚决防止和纠正选人用人不正之风,一旦发现,将按规定严肃处理。监督电话:13838905150
工作日上午9:00-11:30 下午14:30-17:30贾女士 15660102175
豫人事人才信息网
本账号主要发布河南省内国企招聘信息资讯,每天更新,敬请关注!招教人才圈
本公众号专注于河南教师编、特岗教师考试,每日分享河南教师招聘信息,帮助考生成为一名合格的教师。