
宜都市高新技术产业投资有限公司由宜都市人民政府批准成立,为宜都市属国有平台公司,2016年8月正式组建运营,现有资产50亿元,下辖全资子公司6家,参股企业12家。是集市政基础设施建设、污水处理、供水、供热、矿山开发、园区运营、施工承包、项目代建、固废处理、冷链物流、基金投资等业务为一体的综合性集团公司。
根据国企内控管理要求及公司产业发展实际,为进一步扩充公司专业人员力量,我公司拟面向社会公开招聘专业技术人员9人。现公告如下:
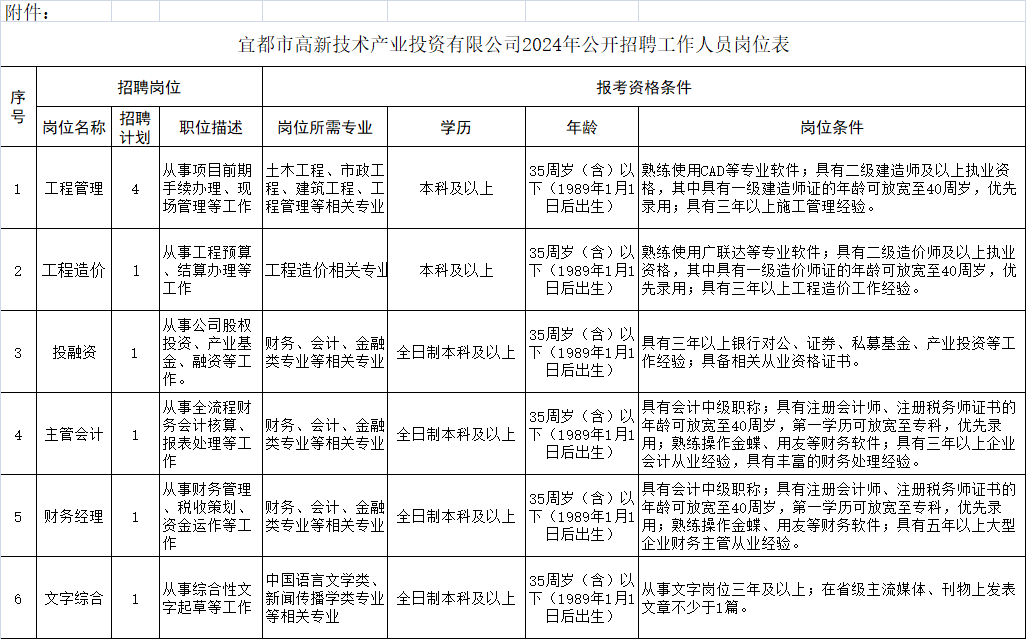
一、招聘岗位及职数
本次公司招聘6个岗位,共招聘9名,其中工程管理人员4人、工程造价1人、投融资1人、主管会计1人、财务经理1人、文字综合1人。详见《宜都市高新技术产业投资有限公司2024年公开招聘工作人员岗位表》(以下简称《岗位表》)。
二、报考条件
(一)基本条件
1.具有中华人民共和国国籍;
2.遵守宪法和法律,具有良好的政治思想素质和道德品行;
3.具有岗位所需文化程度、专业知识和业务技能,具体招聘条件见《岗位表》;
4.具有适应岗位要求的年龄条件和符合国家或行业规定并能坚持正常工作的身体条件;
(二)有下列情形之一的不受理应聘
1.涉嫌违法违纪正在接受审查的人员和尚未解除党纪、政务处分的人员;
2.现役军人;
3.有恶意失信行为被法院纳入失信被执行人名单的;
4.按照有关规定应当执行回避制度的人员;
5.法律法规规定的其他情形。
三、招聘程序
(一)发布招聘公告
通过宜都市人民政府网站(http://www.yidu.gov.cn/)、宜都人社专题(http://www.yidu.gov.cn/rs/)、智联、boss直聘等对外发布招聘公告。
(二)报名、资格审查及准考证发放
1.报名时间:2024年3月5日14:00至3月13日17:00
2.报名方式:网上报名。请报考人员在规定时间内登录报名系统(www.qxrckj.com)按相关要求提交报名信息,宜都市8家市属国有企业正式员工还需提供单位同意报考证明。
3.资格审查:报考人员可于 2024年3月5日14:00至3月14日12:00期间登录报名系统查询资格审查结果。本次招聘资格审查贯穿招聘全过程,报考人员提交的相关信息及材料应当真实、准确、完整,报名信息与实际不符或信息虚假的,在招聘任一环节一经查实即取消资格。
4.准考证打印:资格审查通过的报考人员在 2024年3月15日9:00至3月16日19:00登陆报名系统,打印准考证。
(三)考试安排
考试由笔试和面试两部分组成,先笔试后面试。
1.笔试
(1)时间:2024年3月17日9:00-11:00
(2)地点:详见准考证信息。
(3)内容:重点考查应聘人员专业知识,采取闭卷方式进行。笔试满分为100分。
(4)要求:请认真阅读准考证上的《考生须知》。
(5)成绩发布:笔试成绩及时通过宜都市人民政府网站和宜都市高新技术产业投资有限公司公众号对外公告。
(6)笔试最低合格分数线为60分,若考生笔试得分低于60分者,则视为与本次招聘岗位要求不符,不予录用。
2.面试
(1)面试人员的确定。按1:4比例依笔试成绩从高分到低分的顺序确定面试名单(不足1:4的,按实际人数全部进入面试),比例内末位成绩并列者,均进入面试。
(2)资格复审。面试入围人员须携带岗位要求材料的原件及复印件参加面试资格复审。入围面试人员不按指定时间地点参加资格复审或资格复审不合格的,不能进入面试。面试人选出现缺额的岗位,按该岗位笔试成绩从高分到低分依次递补。
(3)面试方式。采取结构化面试(含特长展示或演讲或实操)的方式进行,主要测试考生的技术功底、动手能力、综合分析、人际沟通、应变能力等。面试总分100分,取平均分的方法计算,面试成绩精确到小数点后两位。未按规定时间参加面试者作自动弃权,其面试成绩按零分处理。面试设置最低合格分数线为75分,若考生最终面试得分低于75分者,则视为与本次招聘岗位要求不符,不予录用。
(4)资格复审和面试的具体时间、地点以电话方式通知到每位考生。
3.成绩计算
计分方法。按笔试成绩×45%和面试成绩×55%的权重计算考试综合成绩,综合成绩精确到小数点后两位。若综合成绩相同,则按笔试成绩从高分到低分排序确定。考生笔试、面试及综合成绩及时在宜都市人民政府官方网站(http://www.yidu.gov.cn/)和宜都市高新技术产业投资有限公司公众号对外公告。
(四)体检及考察
根据考生综合成绩,按招聘计划1:1的比例从高分到低分确定进入体检、考察人选。
1.体检项目和标准参照《公务员录用体检通用标准(试行)》的有关规定执行,需要进行复检的,复检机构在具有资质的体检机构中随机确定,复检只能进行一次。体检费用由考生自行承担。
2.考察工作由我公司招聘专班负责实施。考察工作采取查阅档案资料及实地考察等方式进行,考察坚持德才兼备、以德为先标准,全面了解拟录用人员政治思想、道德品行、能力素质、工作表现、廉洁自律、遵纪守法等方面情况。考察情况作为确定拟录用人员的主要依据,考察合格的人员确定为拟聘人选,不合格者取消聘用资格。
3.考生自愿放弃、体检或考察不合格出现的人员空缺,是否依次递补进入体检、考察程序,由公司研究决定。
(五)公示
拟聘用人员公示5个工作日,公示期内反映有影响聘用问题并查证属实的,不予录用。公示中反映的问题一时难以查实的,暂缓聘用,待查清后再作决定。
(六)聘用
对公示无异议人员,公司按相关规定办理聘用手续,薪酬待遇根据公司制度落实。新录用人员实行劳动合同制用工形式管理和实行试用期制度,自入职之日起按国家规定缴纳五险一金,享受餐补贴等福利待遇。试用期满考核合格者,办理转正手续;试用期满考核不合格者,解除聘用关系。
四、其他
本次招聘资格审查贯穿招聘全过程,报考人员提交的相关信息及材料应当真实、准确、完整,报名信息与实际不符或信息虚假的,一经查实即取消考试或录用资格报考人员未按要求参加报名、考试、体检、考察等环节的,或填写的联系方式无法联络的,或逾期未办理相关手续的,视为自动放弃。
咨询电话:0717-4827999
附件:宜都市高新技术产业投资有限公司2024年公开招聘工作人员岗位表

原文链接:
http://www.yidu.gov.cn/list-41-1.html?id=180683
温馨提示:
2、我们转推此文,旨在为广大求职者提供信息来源,如需删除,请联系小编。3、请各位求职者提高警惕,凡涉及收取各种费用或几乎不面试就给出录取通知,且到外地就职的招聘等,务必仔细辨别,谨防上当受骗!(如有附件,请复制附件链接到浏览器或阅读原文下载)
欢迎转发分享 予人玫瑰手留余香