当前位置:首页>其他>户籍不限!直接面试!衢州市衢江区招聘12名编制教师

户籍不限!直接面试!衢州市衢江区招聘12名编制教师

  • 2025-11-14 12:51:05

为适应我区教育发展的需要,改善师资结构,打造“两专”教师队伍,推进优质教育平台建设,经研究,决定赴华中师范大学面向全国普通高校2024年优秀应届毕业生招聘事业编制教师。现将具体事项公告如下:

一、招聘岗位及计划

序号
岗位名称
招聘计划
学历学位要求
用人单位
备注
1
高中语文教师
1
硕研及以上
杜泽中学

2
高中历史教师
1
硕研及以上
杜泽中学

3
高中地理教师
1
硕研及以上
杜泽中学

4
中职园艺教师
1
硕研及以上
衢州理工学校

5
中职计算机教师
1
硕研及以上
衢州理工学校

6
初中社政教师
1
硕研及以上
锦绣学校

7
初中心理健康教师
2
硕研及以上
廿里初中、杜泽初中

8
小学语文教师
2
本科及以上、学士学位及以上
育才小学、锦绣学校

9
小学数学教师
1
本科及以上、学士学位及以上
锦绣学校

10
幼儿园教师
1
本科及以上、学士学位及以上
城区公办幼儿园

11
合计
12



注:招聘岗位及计划可视报名、资格比选及面试情况进行适当调整。

二、招聘范围与条件

(一)招聘范围

品学兼优的本科及以上学历普通高校2024年应届毕业生。

往届毕业生在毕业当年即参加团中央“服务西部计划”、浙江省“服务欠发达地区计划”、浙江省“三支一扶”计划,且报名时仍在服务期间的,可按2024年应届毕业生身份报考。

(二)招聘条件

1.具有中华人民共和国国籍,思想政治素质好,拥护中国共产党的路线方针政策;

2.有志于从事教育工作,品行优良,具有正常履行职责的身心条件;

3.学习成绩良好,能够如期取得相应学历学位;

4.本科学历1993年1月1日及以后出生,硕士研究生学历1988年1月1日及以后出生,博士研究生学历1983年1月1日及以后出生;

5.本科或研究生阶段的所学专业与招聘岗位相符(附件1);

6.具备相应报考岗位的其他资格条件(其中:委培生需提供委托培养单位同意报考的证明);

7.户籍不限。

三、招聘程序和办法

(一)发布招聘信息

在衢江区政府网(网址:http://www.qjq.gov.cn)和相关高校就业网面向社会发布招聘信息。

(二)报名

1.华中师范大学专场招聘会报名时间和地点

报名时间:2024年3月14日9:00-11:30

报名地点:华中师范大学就业处B112大厅。

后续的专场招聘会报名时间及地点详见衢江区政府网及各专场招聘会相关高校的就业网发布的招聘公告。

2.报名材料

应聘考生按规定填写《衢江区面向2024年优秀应届毕业生招聘教师报名表》(附件2);提供本人身份证、户口本、就业协议书和就业推荐表、应届生证明、学习成绩单、教师资格证、各类荣誉证书或证明,以及其他能证明考生报考资格及综合素质能力的材料原件和复印件(具体材料及装订要求详见附件3)。

应聘者提供的材料必须真实可靠,如有弄虚作假、材料不实的,取消考试和聘用资格。

本次招聘不需要缴纳任何费用。

(三)资格审查和资格比选

根据考生提供的报名材料进行资格初审,结合考生在校成绩、所获荣誉及现实表现等进行资格比选,一般按不低于1:3的比例择优确定参加面试对象。报名人数比例不足1:3的岗位,视情形决定是否核减或核销招聘岗位。入围面试人员于当天晚上电话或短信通知。

(四)面试

1.组织面试:面试以模拟上课或半结构化面试的形式,测评应试者的专业能力、教学能力、语言表达能力、仪表举止及适岗性等基本素质。面试满分100分,70分以上为合格。

面试时间:预计3月15日上午8:00开始;面试地点:华中师范大学就业处B112大厅。具体时间、地点以电话或短信通知为准。

2.确定签约:根据考生面试成绩,分岗位从高分到低分,择优确定签约对象,并签订就业协议书。面试成绩不合格的不予签约。

签约对象确定后,与衢江区教育局签订就业协议书。未在规定时间内签约的视为自动放弃签约资格。

签约时间:预计当天下午15:00开始;签约地点:华中师范大学就业处。具体时间、地点以电话或短信通知为准。

(五)资格复审。2024年7月底前,对签约对象的各类证件及档案材料进行资格复审,资格复审未通过的取消聘用资格。研究生毕业的最迟需在2024年9月30日前取得学历、学位证书。

资格审查贯穿教师招聘全过程,考生所提交的材料应当真实、有效,凡提供虚假材料的,一经查实,随时取消招聘资格。

(六)体检、考核。体检参照浙江省教师资格认定及公务员录用的体检要求进行;考核参照《公务员录用考察办法(试行)》(中组发〔2021〕11号)执行。所有考核对象须在规定时间前将个人人事档案转到衢江区教育局组织人事科,以备审核。体检、考核的时间和地点另行通知。

(七)聘用。体检、考察合格者确定为拟聘用对象,在衢江区政府网上公示7个工作日。公示无异议的或所反映问题经查不影响聘用的,待工作岗位确定后按规定程序办理聘用手续。

四、其他事项

(一)主要待遇。聘用后为全额补助事业编制人员,享受住房公积金、事业单位养老保险、医疗保险、职业年金、免费疗休养、免费体检等待遇,并按规定享受衢江区人才奖励政策。

(二)递补聘用。招聘过程中,因资格复审或政审未通过、体检不合格、主动放弃等因素造成招聘计划缺额的,是否进行递补,由衢江区教育局、衢江区人力社保局研究决定。

(三)试用期和服务期。聘用后实行为期一年的试用期,试用期满且考核合格的,进行转正定级;考核不合格的,予以解聘。

聘用后的服务期限(含试用期)为5年,未满服务期提出解除聘用合同的需向用人单位支付诚信保证金(违约金)2万元。

(四)教师资格。聘用人员应在聘用后一年内取得相应教师资格证,否则,延长试用期一年;两年内未取得相应学段教师资格证的,予以解聘。

本招聘公告由衢江区教育局、衢江区人力社保局负责解释,未尽事宜由衢江区教育局、衢江区人力社保局研究决定。

衢江区教育局咨询电话:0570-3838580

衢江区人力社保局咨询电话:0570-3838728

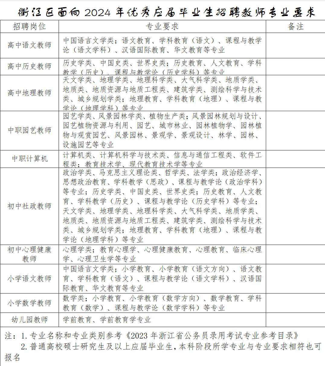
附件:1.衢江区面向2024年优秀应届毕业生招聘教师专业要求

2.衢江区面向2024年优秀应届毕业生招聘教师报名表

3.衢江区面向2024年优秀应届毕业生招聘教师报名应提供的材料清单

4.应届生证明(模板)

以上1~4附件点击此处下载!!!

                             衢州市衢江区教育局       
衢州市衢江区人力资源和社会保障局
                             2024年3月5日

附件3:衢江区面向2024年优秀应届毕业生招聘教师报名应提供的材料清单

报名时考生应依次提供以下相关材料原件及复印件。要求原件和复印件对应,审核结束后原件返还,留复印件。其中第1、2、4、5、6、13项必须提供,其它项有就尽量提供,无则不提供:

1.报名表

2.身份证

3.户口簿

4.就业推荐表

5.就业协议书

6.应届毕业生证明(应届生须提供,格式可参考附件4模板,若高校有统一出具的应届生证明也可)

7.师范生证明

8.录取批次证明

9.政治面貌证明

10.在校任职证明

11.教师资格证或教师资格考试合格证明

12.普通话等级证

13.学校出具并盖章的各学期各科学业成绩(含本专业成绩排名)

14.各类获奖和荣誉证书以及其它能证明个人相关能力水平的证书或材料(如奖学金、专业类获奖、三好学生、优秀毕业生、学生干部等证明或证书。附件2各栏目填写的相关信息都应提供相应证明或证件)

15.硕士研究生必须提供本科毕业证和学位证。

16.委培生须提供委托培养单位同意报考的证明。

专注浙江教师招聘
招聘教师、广告合作
可以联系我们洽谈
(个人微信号2582820468)

最新文章

随机文章

基本 文件 流程 错误 SQL 调试
  1. 请求信息 : 2025-11-17 04:33:44 HTTP/1.1 GET : https://www.rcgz.com.cn/a/218242.html
  2. 运行时间 : 0.198471s [ 吞吐率:5.04req/s ] 内存消耗:5,302.43kb 文件加载:140
  3. 缓存信息 : 0 reads,0 writes
  4. 会话信息 : SESSION_ID=2fd0e59efd17e90de9d1b98139b19550
  1. /yingpanguazai/ssd/ssd1/www/www.rcgz.com.cn/public/index.php ( 0.79 KB )
  2. /yingpanguazai/ssd/ssd1/www/www.rcgz.com.cn/vendor/autoload.php ( 0.17 KB )
  3. /yingpanguazai/ssd/ssd1/www/www.rcgz.com.cn/vendor/composer/autoload_real.php ( 2.49 KB )
  4. /yingpanguazai/ssd/ssd1/www/www.rcgz.com.cn/vendor/composer/platform_check.php ( 0.90 KB )
  5. /yingpanguazai/ssd/ssd1/www/www.rcgz.com.cn/vendor/composer/ClassLoader.php ( 14.03 KB )
  6. /yingpanguazai/ssd/ssd1/www/www.rcgz.com.cn/vendor/composer/autoload_static.php ( 4.90 KB )
  7. /yingpanguazai/ssd/ssd1/www/www.rcgz.com.cn/vendor/topthink/think-helper/src/helper.php ( 8.34 KB )
  8. /yingpanguazai/ssd/ssd1/www/www.rcgz.com.cn/vendor/topthink/think-validate/src/helper.php ( 2.19 KB )
  9. /yingpanguazai/ssd/ssd1/www/www.rcgz.com.cn/vendor/topthink/think-orm/src/helper.php ( 1.47 KB )
  10. /yingpanguazai/ssd/ssd1/www/www.rcgz.com.cn/vendor/topthink/think-orm/stubs/load_stubs.php ( 0.16 KB )
  11. /yingpanguazai/ssd/ssd1/www/www.rcgz.com.cn/vendor/topthink/framework/src/think/Exception.php ( 1.69 KB )
  12. /yingpanguazai/ssd/ssd1/www/www.rcgz.com.cn/vendor/topthink/think-container/src/Facade.php ( 2.71 KB )
  13. /yingpanguazai/ssd/ssd1/www/www.rcgz.com.cn/vendor/symfony/deprecation-contracts/function.php ( 0.99 KB )
  14. /yingpanguazai/ssd/ssd1/www/www.rcgz.com.cn/vendor/symfony/polyfill-mbstring/bootstrap.php ( 8.26 KB )
  15. /yingpanguazai/ssd/ssd1/www/www.rcgz.com.cn/vendor/symfony/polyfill-mbstring/bootstrap80.php ( 9.78 KB )
  16. /yingpanguazai/ssd/ssd1/www/www.rcgz.com.cn/vendor/symfony/var-dumper/Resources/functions/dump.php ( 1.49 KB )
  17. /yingpanguazai/ssd/ssd1/www/www.rcgz.com.cn/vendor/topthink/think-dumper/src/helper.php ( 0.18 KB )
  18. /yingpanguazai/ssd/ssd1/www/www.rcgz.com.cn/vendor/symfony/var-dumper/VarDumper.php ( 4.30 KB )
  19. /yingpanguazai/ssd/ssd1/www/www.rcgz.com.cn/vendor/topthink/framework/src/think/App.php ( 15.30 KB )
  20. /yingpanguazai/ssd/ssd1/www/www.rcgz.com.cn/vendor/topthink/think-container/src/Container.php ( 15.76 KB )
  21. /yingpanguazai/ssd/ssd1/www/www.rcgz.com.cn/vendor/psr/container/src/ContainerInterface.php ( 1.02 KB )
  22. /yingpanguazai/ssd/ssd1/www/www.rcgz.com.cn/app/provider.php ( 0.19 KB )
  23. /yingpanguazai/ssd/ssd1/www/www.rcgz.com.cn/vendor/topthink/framework/src/think/Http.php ( 6.04 KB )
  24. /yingpanguazai/ssd/ssd1/www/www.rcgz.com.cn/vendor/topthink/think-helper/src/helper/Str.php ( 7.29 KB )
  25. /yingpanguazai/ssd/ssd1/www/www.rcgz.com.cn/vendor/topthink/framework/src/think/Env.php ( 4.68 KB )
  26. /yingpanguazai/ssd/ssd1/www/www.rcgz.com.cn/app/common.php ( 0.03 KB )
  27. /yingpanguazai/ssd/ssd1/www/www.rcgz.com.cn/vendor/topthink/framework/src/helper.php ( 18.78 KB )
  28. /yingpanguazai/ssd/ssd1/www/www.rcgz.com.cn/vendor/topthink/framework/src/think/Config.php ( 5.54 KB )
  29. /yingpanguazai/ssd/ssd1/www/www.rcgz.com.cn/config/app.php ( 0.95 KB )
  30. /yingpanguazai/ssd/ssd1/www/www.rcgz.com.cn/config/cache.php ( 0.78 KB )
  31. /yingpanguazai/ssd/ssd1/www/www.rcgz.com.cn/config/console.php ( 0.23 KB )
  32. /yingpanguazai/ssd/ssd1/www/www.rcgz.com.cn/config/cookie.php ( 0.56 KB )
  33. /yingpanguazai/ssd/ssd1/www/www.rcgz.com.cn/config/database.php ( 2.47 KB )
  34. /yingpanguazai/ssd/ssd1/www/www.rcgz.com.cn/vendor/topthink/framework/src/think/facade/Env.php ( 1.67 KB )
  35. /yingpanguazai/ssd/ssd1/www/www.rcgz.com.cn/config/filesystem.php ( 0.61 KB )
  36. /yingpanguazai/ssd/ssd1/www/www.rcgz.com.cn/config/lang.php ( 0.91 KB )
  37. /yingpanguazai/ssd/ssd1/www/www.rcgz.com.cn/config/log.php ( 1.35 KB )
  38. /yingpanguazai/ssd/ssd1/www/www.rcgz.com.cn/config/middleware.php ( 0.19 KB )
  39. /yingpanguazai/ssd/ssd1/www/www.rcgz.com.cn/config/route.php ( 1.89 KB )
  40. /yingpanguazai/ssd/ssd1/www/www.rcgz.com.cn/config/session.php ( 0.57 KB )
  41. /yingpanguazai/ssd/ssd1/www/www.rcgz.com.cn/config/trace.php ( 0.34 KB )
  42. /yingpanguazai/ssd/ssd1/www/www.rcgz.com.cn/config/view.php ( 0.82 KB )
  43. /yingpanguazai/ssd/ssd1/www/www.rcgz.com.cn/app/event.php ( 0.25 KB )
  44. /yingpanguazai/ssd/ssd1/www/www.rcgz.com.cn/vendor/topthink/framework/src/think/Event.php ( 7.67 KB )
  45. /yingpanguazai/ssd/ssd1/www/www.rcgz.com.cn/app/service.php ( 0.13 KB )
  46. /yingpanguazai/ssd/ssd1/www/www.rcgz.com.cn/app/AppService.php ( 0.26 KB )
  47. /yingpanguazai/ssd/ssd1/www/www.rcgz.com.cn/vendor/topthink/framework/src/think/Service.php ( 1.64 KB )
  48. /yingpanguazai/ssd/ssd1/www/www.rcgz.com.cn/vendor/topthink/framework/src/think/Lang.php ( 7.35 KB )
  49. /yingpanguazai/ssd/ssd1/www/www.rcgz.com.cn/vendor/topthink/framework/src/lang/zh-cn.php ( 13.70 KB )
  50. /yingpanguazai/ssd/ssd1/www/www.rcgz.com.cn/vendor/topthink/framework/src/think/initializer/Error.php ( 3.31 KB )
  51. /yingpanguazai/ssd/ssd1/www/www.rcgz.com.cn/vendor/topthink/framework/src/think/initializer/RegisterService.php ( 1.33 KB )
  52. /yingpanguazai/ssd/ssd1/www/www.rcgz.com.cn/vendor/services.php ( 0.14 KB )
  53. /yingpanguazai/ssd/ssd1/www/www.rcgz.com.cn/vendor/topthink/framework/src/think/service/PaginatorService.php ( 1.52 KB )
  54. /yingpanguazai/ssd/ssd1/www/www.rcgz.com.cn/vendor/topthink/framework/src/think/service/ValidateService.php ( 0.99 KB )
  55. /yingpanguazai/ssd/ssd1/www/www.rcgz.com.cn/vendor/topthink/framework/src/think/service/ModelService.php ( 2.04 KB )
  56. /yingpanguazai/ssd/ssd1/www/www.rcgz.com.cn/vendor/topthink/think-trace/src/Service.php ( 0.77 KB )
  57. /yingpanguazai/ssd/ssd1/www/www.rcgz.com.cn/vendor/topthink/framework/src/think/Middleware.php ( 6.72 KB )
  58. /yingpanguazai/ssd/ssd1/www/www.rcgz.com.cn/vendor/topthink/framework/src/think/initializer/BootService.php ( 0.77 KB )
  59. /yingpanguazai/ssd/ssd1/www/www.rcgz.com.cn/vendor/topthink/think-orm/src/Paginator.php ( 11.86 KB )
  60. /yingpanguazai/ssd/ssd1/www/www.rcgz.com.cn/vendor/topthink/think-validate/src/Validate.php ( 63.20 KB )
  61. /yingpanguazai/ssd/ssd1/www/www.rcgz.com.cn/vendor/topthink/think-orm/src/Model.php ( 23.55 KB )
  62. /yingpanguazai/ssd/ssd1/www/www.rcgz.com.cn/vendor/topthink/think-orm/src/model/concern/Attribute.php ( 21.05 KB )
  63. /yingpanguazai/ssd/ssd1/www/www.rcgz.com.cn/vendor/topthink/think-orm/src/model/concern/AutoWriteData.php ( 4.21 KB )
  64. /yingpanguazai/ssd/ssd1/www/www.rcgz.com.cn/vendor/topthink/think-orm/src/model/concern/Conversion.php ( 6.44 KB )
  65. /yingpanguazai/ssd/ssd1/www/www.rcgz.com.cn/vendor/topthink/think-orm/src/model/concern/DbConnect.php ( 5.16 KB )
  66. /yingpanguazai/ssd/ssd1/www/www.rcgz.com.cn/vendor/topthink/think-orm/src/model/concern/ModelEvent.php ( 2.33 KB )
  67. /yingpanguazai/ssd/ssd1/www/www.rcgz.com.cn/vendor/topthink/think-orm/src/model/concern/RelationShip.php ( 28.29 KB )
  68. /yingpanguazai/ssd/ssd1/www/www.rcgz.com.cn/vendor/topthink/think-helper/src/contract/Arrayable.php ( 0.09 KB )
  69. /yingpanguazai/ssd/ssd1/www/www.rcgz.com.cn/vendor/topthink/think-helper/src/contract/Jsonable.php ( 0.13 KB )
  70. /yingpanguazai/ssd/ssd1/www/www.rcgz.com.cn/vendor/topthink/think-orm/src/model/contract/Modelable.php ( 0.09 KB )
  71. /yingpanguazai/ssd/ssd1/www/www.rcgz.com.cn/vendor/topthink/framework/src/think/Db.php ( 2.88 KB )
  72. /yingpanguazai/ssd/ssd1/www/www.rcgz.com.cn/vendor/topthink/think-orm/src/DbManager.php ( 8.52 KB )
  73. /yingpanguazai/ssd/ssd1/www/www.rcgz.com.cn/vendor/topthink/framework/src/think/Log.php ( 6.28 KB )
  74. /yingpanguazai/ssd/ssd1/www/www.rcgz.com.cn/vendor/topthink/framework/src/think/Manager.php ( 3.92 KB )
  75. /yingpanguazai/ssd/ssd1/www/www.rcgz.com.cn/vendor/psr/log/src/LoggerTrait.php ( 2.69 KB )
  76. /yingpanguazai/ssd/ssd1/www/www.rcgz.com.cn/vendor/psr/log/src/LoggerInterface.php ( 2.71 KB )
  77. /yingpanguazai/ssd/ssd1/www/www.rcgz.com.cn/vendor/topthink/framework/src/think/Cache.php ( 4.92 KB )
  78. /yingpanguazai/ssd/ssd1/www/www.rcgz.com.cn/vendor/psr/simple-cache/src/CacheInterface.php ( 4.71 KB )
  79. /yingpanguazai/ssd/ssd1/www/www.rcgz.com.cn/vendor/topthink/think-helper/src/helper/Arr.php ( 16.63 KB )
  80. /yingpanguazai/ssd/ssd1/www/www.rcgz.com.cn/vendor/topthink/framework/src/think/cache/driver/File.php ( 7.84 KB )
  81. /yingpanguazai/ssd/ssd1/www/www.rcgz.com.cn/vendor/topthink/framework/src/think/cache/Driver.php ( 9.03 KB )
  82. /yingpanguazai/ssd/ssd1/www/www.rcgz.com.cn/vendor/topthink/framework/src/think/contract/CacheHandlerInterface.php ( 1.99 KB )
  83. /yingpanguazai/ssd/ssd1/www/www.rcgz.com.cn/app/Request.php ( 0.09 KB )
  84. /yingpanguazai/ssd/ssd1/www/www.rcgz.com.cn/vendor/topthink/framework/src/think/Request.php ( 55.78 KB )
  85. /yingpanguazai/ssd/ssd1/www/www.rcgz.com.cn/app/middleware.php ( 0.25 KB )
  86. /yingpanguazai/ssd/ssd1/www/www.rcgz.com.cn/vendor/topthink/framework/src/think/Pipeline.php ( 2.61 KB )
  87. /yingpanguazai/ssd/ssd1/www/www.rcgz.com.cn/vendor/topthink/think-trace/src/TraceDebug.php ( 3.40 KB )
  88. /yingpanguazai/ssd/ssd1/www/www.rcgz.com.cn/vendor/topthink/framework/src/think/middleware/SessionInit.php ( 1.94 KB )
  89. /yingpanguazai/ssd/ssd1/www/www.rcgz.com.cn/vendor/topthink/framework/src/think/Session.php ( 1.80 KB )
  90. /yingpanguazai/ssd/ssd1/www/www.rcgz.com.cn/vendor/topthink/framework/src/think/session/driver/File.php ( 6.27 KB )
  91. /yingpanguazai/ssd/ssd1/www/www.rcgz.com.cn/vendor/topthink/framework/src/think/contract/SessionHandlerInterface.php ( 0.87 KB )
  92. /yingpanguazai/ssd/ssd1/www/www.rcgz.com.cn/vendor/topthink/framework/src/think/session/Store.php ( 7.12 KB )
  93. /yingpanguazai/ssd/ssd1/www/www.rcgz.com.cn/vendor/topthink/framework/src/think/Route.php ( 23.73 KB )
  94. /yingpanguazai/ssd/ssd1/www/www.rcgz.com.cn/vendor/topthink/framework/src/think/route/RuleName.php ( 5.75 KB )
  95. /yingpanguazai/ssd/ssd1/www/www.rcgz.com.cn/vendor/topthink/framework/src/think/route/Domain.php ( 2.53 KB )
  96. /yingpanguazai/ssd/ssd1/www/www.rcgz.com.cn/vendor/topthink/framework/src/think/route/RuleGroup.php ( 22.43 KB )
  97. /yingpanguazai/ssd/ssd1/www/www.rcgz.com.cn/vendor/topthink/framework/src/think/route/Rule.php ( 26.95 KB )
  98. /yingpanguazai/ssd/ssd1/www/www.rcgz.com.cn/vendor/topthink/framework/src/think/route/RuleItem.php ( 9.78 KB )
  99. /yingpanguazai/ssd/ssd1/www/www.rcgz.com.cn/route/app.php ( 1.72 KB )
  100. /yingpanguazai/ssd/ssd1/www/www.rcgz.com.cn/vendor/topthink/framework/src/think/facade/Route.php ( 4.70 KB )
  101. /yingpanguazai/ssd/ssd1/www/www.rcgz.com.cn/vendor/topthink/framework/src/think/route/dispatch/Controller.php ( 4.74 KB )
  102. /yingpanguazai/ssd/ssd1/www/www.rcgz.com.cn/vendor/topthink/framework/src/think/route/Dispatch.php ( 10.44 KB )
  103. /yingpanguazai/ssd/ssd1/www/www.rcgz.com.cn/app/controller/Index.php ( 4.61 KB )
  104. /yingpanguazai/ssd/ssd1/www/www.rcgz.com.cn/app/BaseController.php ( 2.05 KB )
  105. /yingpanguazai/ssd/ssd1/www/www.rcgz.com.cn/vendor/topthink/think-orm/src/facade/Db.php ( 0.93 KB )
  106. /yingpanguazai/ssd/ssd1/www/www.rcgz.com.cn/vendor/topthink/think-orm/src/db/connector/Mysql.php ( 5.44 KB )
  107. /yingpanguazai/ssd/ssd1/www/www.rcgz.com.cn/vendor/topthink/think-orm/src/db/PDOConnection.php ( 52.47 KB )
  108. /yingpanguazai/ssd/ssd1/www/www.rcgz.com.cn/vendor/topthink/think-orm/src/db/Connection.php ( 8.39 KB )
  109. /yingpanguazai/ssd/ssd1/www/www.rcgz.com.cn/vendor/topthink/think-orm/src/db/ConnectionInterface.php ( 4.57 KB )
  110. /yingpanguazai/ssd/ssd1/www/www.rcgz.com.cn/vendor/topthink/think-orm/src/db/builder/Mysql.php ( 16.58 KB )
  111. /yingpanguazai/ssd/ssd1/www/www.rcgz.com.cn/vendor/topthink/think-orm/src/db/Builder.php ( 24.06 KB )
  112. /yingpanguazai/ssd/ssd1/www/www.rcgz.com.cn/vendor/topthink/think-orm/src/db/BaseBuilder.php ( 27.50 KB )
  113. /yingpanguazai/ssd/ssd1/www/www.rcgz.com.cn/vendor/topthink/think-orm/src/db/Query.php ( 15.71 KB )
  114. /yingpanguazai/ssd/ssd1/www/www.rcgz.com.cn/vendor/topthink/think-orm/src/db/BaseQuery.php ( 45.13 KB )
  115. /yingpanguazai/ssd/ssd1/www/www.rcgz.com.cn/vendor/topthink/think-orm/src/db/concern/TimeFieldQuery.php ( 7.43 KB )
  116. /yingpanguazai/ssd/ssd1/www/www.rcgz.com.cn/vendor/topthink/think-orm/src/db/concern/AggregateQuery.php ( 3.26 KB )
  117. /yingpanguazai/ssd/ssd1/www/www.rcgz.com.cn/vendor/topthink/think-orm/src/db/concern/ModelRelationQuery.php ( 20.07 KB )
  118. /yingpanguazai/ssd/ssd1/www/www.rcgz.com.cn/vendor/topthink/think-orm/src/db/concern/ParamsBind.php ( 3.66 KB )
  119. /yingpanguazai/ssd/ssd1/www/www.rcgz.com.cn/vendor/topthink/think-orm/src/db/concern/ResultOperation.php ( 7.01 KB )
  120. /yingpanguazai/ssd/ssd1/www/www.rcgz.com.cn/vendor/topthink/think-orm/src/db/concern/WhereQuery.php ( 19.37 KB )
  121. /yingpanguazai/ssd/ssd1/www/www.rcgz.com.cn/vendor/topthink/think-orm/src/db/concern/JoinAndViewQuery.php ( 7.11 KB )
  122. /yingpanguazai/ssd/ssd1/www/www.rcgz.com.cn/vendor/topthink/think-orm/src/db/concern/TableFieldInfo.php ( 2.63 KB )
  123. /yingpanguazai/ssd/ssd1/www/www.rcgz.com.cn/vendor/topthink/think-orm/src/db/concern/Transaction.php ( 2.77 KB )
  124. /yingpanguazai/ssd/ssd1/www/www.rcgz.com.cn/vendor/topthink/framework/src/think/log/driver/File.php ( 5.96 KB )
  125. /yingpanguazai/ssd/ssd1/www/www.rcgz.com.cn/vendor/topthink/framework/src/think/contract/LogHandlerInterface.php ( 0.86 KB )
  126. /yingpanguazai/ssd/ssd1/www/www.rcgz.com.cn/vendor/topthink/framework/src/think/log/Channel.php ( 3.89 KB )
  127. /yingpanguazai/ssd/ssd1/www/www.rcgz.com.cn/vendor/topthink/framework/src/think/event/LogRecord.php ( 1.02 KB )
  128. /yingpanguazai/ssd/ssd1/www/www.rcgz.com.cn/vendor/topthink/think-helper/src/Collection.php ( 16.47 KB )
  129. /yingpanguazai/ssd/ssd1/www/www.rcgz.com.cn/vendor/topthink/framework/src/think/facade/View.php ( 1.70 KB )
  130. /yingpanguazai/ssd/ssd1/www/www.rcgz.com.cn/vendor/topthink/framework/src/think/View.php ( 4.39 KB )
  131. /yingpanguazai/ssd/ssd1/www/www.rcgz.com.cn/vendor/topthink/framework/src/think/Response.php ( 8.81 KB )
  132. /yingpanguazai/ssd/ssd1/www/www.rcgz.com.cn/vendor/topthink/framework/src/think/response/View.php ( 3.29 KB )
  133. /yingpanguazai/ssd/ssd1/www/www.rcgz.com.cn/vendor/topthink/framework/src/think/Cookie.php ( 6.06 KB )
  134. /yingpanguazai/ssd/ssd1/www/www.rcgz.com.cn/vendor/topthink/think-view/src/Think.php ( 8.38 KB )
  135. /yingpanguazai/ssd/ssd1/www/www.rcgz.com.cn/vendor/topthink/framework/src/think/contract/TemplateHandlerInterface.php ( 1.60 KB )
  136. /yingpanguazai/ssd/ssd1/www/www.rcgz.com.cn/vendor/topthink/think-template/src/Template.php ( 46.61 KB )
  137. /yingpanguazai/ssd/ssd1/www/www.rcgz.com.cn/vendor/topthink/think-template/src/template/driver/File.php ( 2.41 KB )
  138. /yingpanguazai/ssd/ssd1/www/www.rcgz.com.cn/vendor/topthink/think-template/src/template/contract/DriverInterface.php ( 0.86 KB )
  139. /yingpanguazai/ssd/ssd1/www/www.rcgz.com.cn/runtime/temp/4ccc31682e91250e929c465cbfffcfa0.php ( 12.22 KB )
  140. /yingpanguazai/ssd/ssd1/www/www.rcgz.com.cn/vendor/topthink/think-trace/src/Html.php ( 4.42 KB )
  1. CONNECT:[ UseTime:0.001151s ] mysql:host=127.0.0.1;port=3306;dbname=rcgz;charset=utf8mb4
  2. SHOW FULL COLUMNS FROM `fenlei` [ RunTime:0.001605s ]
  3. SELECT * FROM `fenlei` WHERE `fid` = 0 [ RunTime:0.000719s ]
  4. SELECT * FROM `fenlei` WHERE `fid` = 1 [ RunTime:0.000726s ]
  5. SELECT * FROM `fenlei` WHERE `fid` = 2 [ RunTime:0.000623s ]
  6. SELECT * FROM `fenlei` WHERE `fid` = 3 [ RunTime:0.000510s ]
  7. SELECT * FROM `fenlei` WHERE `fid` = 4 [ RunTime:0.000694s ]
  8. SELECT * FROM `fenlei` WHERE `fid` = 5 [ RunTime:0.001228s ]
  9. SELECT * FROM `fenlei` WHERE `fid` = 6 [ RunTime:0.000633s ]
  10. SELECT * FROM `fenlei` WHERE `fid` = 7 [ RunTime:0.000560s ]
  11. SELECT * FROM `fenlei` WHERE `fid` = 37 [ RunTime:0.000761s ]
  12. SHOW FULL COLUMNS FROM `article` [ RunTime:0.001277s ]
  13. SELECT * FROM `article` WHERE `id` = 218242 LIMIT 1 [ RunTime:0.001171s ]
  14. UPDATE `article` SET `lasttime` = 1763325225 WHERE `id` = 218242 [ RunTime:0.002481s ]
  15. SELECT * FROM `fenlei` WHERE `id` = 2 LIMIT 1 [ RunTime:0.000754s ]
  16. SELECT * FROM `article` WHERE `id` < 218242 ORDER BY `id` DESC LIMIT 1 [ RunTime:0.001414s ]
  17. SELECT * FROM `article` WHERE `id` > 218242 ORDER BY `id` ASC LIMIT 1 [ RunTime:0.004464s ]
  18. SELECT * FROM `article` WHERE `id` < 218242 ORDER BY `id` DESC LIMIT 10 [ RunTime:0.004710s ]
  19. SELECT * FROM `article` WHERE `id` < 218242 ORDER BY `id` DESC LIMIT 10,10 [ RunTime:0.006465s ]
  20. SELECT * FROM `article` WHERE `id` < 218242 ORDER BY `id` DESC LIMIT 20,10 [ RunTime:0.004266s ]
0.202424s