当前位置:首页>华北>2024湖南单招志愿填报全流程及注意事项

2024湖南单招志愿填报全流程及注意事项

  • 2025-11-04 11:06:49

<

第一项:志愿填报必须遵循的原则

>

不管是高职单招还是普通高考志愿填报必须遵循基本的原则,也就是志愿填报“技巧”,尤其是当前高职扩招、就业形势严峻的大环境下,我们的志愿填报更应该“慎重”,在此,我们提醒考生和家长坚持这样几个原则:

1、“选得好、考得起”的原则。“选得好”是指专业必须选到适合自己的,因为选专业就是选职业;“考得起”是指结合自己的分数,能够考上自己的理想专业的学校。   2、“考得起,学得懂”的原则。考生在选专业时务必关注本专业的主干课程,结合自己的文化是否偏科、是否影响自己专业课程的学习、是否影响自己按时毕业,比如“高等数学”、“物理”、“几何”、“英语、”生物“等学科知识。     

3、“毕得了业、好找工作”的原则。这点主要是专业和学校的选择要结合自身未来就业的规划,比如专业是否是这个学校的王牌专业、是否是未来社会需要的新兴专业、这个学校是否有利于自己专业的实习、实训和就业机会的找寻。

<

第二项:志愿填报必须了解的事项

>

各位单招生在志愿填报前必须了解如下事项,方可实现“选得好、考得起”目标:

“选择专业就是选择职业”

“请务必科学选择专业”

<

一、熟悉单招政策 全面分析自己

>

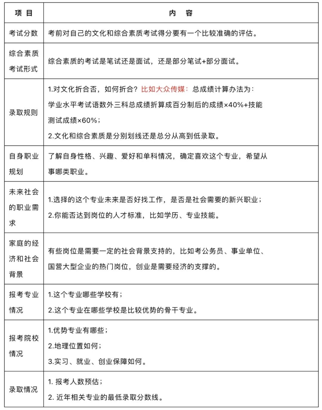
填报志愿涉及诸多因素,考生首先要了解高职单考单招的政策,比如报名信息、时间、考试科目等,考生和家长可以通过官方渠道进行了解。

接下来,考生要了解学校和专业信息。今年哪些学校可以高职单招?招生专业、招生计划、专业加试的科目、内容、考试时间是什么?哪些科目和专业可以免试?各校近几年的录取分数线怎么样?这些信息掌握后,考生和家长心中就有数了。对于有意向报考的学校,考生还要再查询学校的招生简章,查看详细规定。

选专业时,要根据个人的兴趣、爱好、特长和职业理想确定报考专业。因为只有对自己感兴趣的事物,大家才会有学习的动力。另外,要注意有些高职专业对考生身体条件有限制,考生要按要求报考,否则将影响录取。

<

二、注意志愿顺序 不要盲目逐热

>

根据省教育厅规定,单招考生可以选择1至2所院校报考,那如何安排学校志愿呢?原则上来说,考生应该把自己最想就读的学校放在第一个志愿。

有些热门专业的报考人数远超招生计划,竞争非常激烈。所以在填报志愿时,要注意根据兴趣和专业优先的原则,同时不要盲目跟风,量力而行,注意志愿间的先后顺序。

<

三、避开网报高峰 做好保密工作

>

考生网报尽量避开上网高峰期,在规定时间里完成。考生尽可能在家里上网填报志愿,家中没有条件上网的考生最好利用学校的机房,不要在网吧等公共场所填报志愿。同时,做好密码的保密工作,不要告诉别人,以防志愿被改。

<

四、单招录取成功 不能参加高考

>

国家实行单招是为了进一步完善具有中国特色的高等职业教育体系和高等教育多元化选拔录取机制,旨在让那些有突出专长与爱好的学生有机会走进大学深造。

单招的计划虽然不断在扩大,但好的学校好的专业竞争还是比较大的。好在单招有一个好处:如果你没有通过单招考试,还可以继续复习参加高考。不过,一旦你被录取了就不能再参加高考了

“选择专业就是选择职业”尤其在今后就业难度越来越大的严峻形势下,每位单招考生务必高度重视专业的选择,现在80%以上的职业院校大学生毕业后找不到专业对口的满意的工作,就是由于在志愿填报时没有对“如何科学选择专业”进行理性分析和研究,导致“专业”选择失误,出现“毕业就等于失业”。

<

 选择专业的“五大”误区

>

1、将自己的“喜欢”当成选择“专业”的依据。比如:我喜欢打篮球,就去学“体育”,没有结合自身的身体条件和未来可否从事这个专业的职业要求结合考虑,没有争取区分“爱好”与“职业”和“专业”之间的因果关系;

2、将别人过去的“就业结果”当成自己今天 “选择专业”的参考。比如:我们村里有某位几年前选择了“师范类”或“医护类”专业,现在工作很不错,所以自己也就去选“师范类”或“医护类”专业,却没有看到今天的就业形势与过去的就业形势已经发生了很大变化,今天的用人单位对人才选拔的要求也发生变化,今后的人才供求关系发生变化,目前很多岗位都是供大于求;

3、不知道未来社会需要的什么样的人才,缺乏对未来行业和就业岗位需求趋势的把握,完全凭自己的“感觉”盲目决定自己的专业。比如:听别人说某个专业好就业,出来工资高,而不去分析这个专业需要的人才标准是什么,自己能否达到这个人才标准。还有比如我的同学报考的是哪个专业,我和他关系好,所以我也报考这个专业这个学校等等;  

4、只重视学校“牌子”,不重视专业。不知道不是每个学校所有专业都是优势专业,不是每个专业都适合你,只认为这个学校是国家级示范、国家级骨干,过去是一专提前录取类学校,也就是只重视“文凭”,而忽视了“高职院校”的牌子不重要,重要的是你的“专业技术”水平和能力。      

5、缺乏对所学专业的“主干课程”的了解。在选择专业时只看这个专业的名字“高大上”,而缺乏对这个专业的主干课程进行认真研究,没有分析自己是否“学得懂”、“学得好”、“学得精”,是否将来能够成为本专业的“技术人才”。

高职单招志愿填报工作已经全面启动,志愿填报的“好坏”决定未来我们同学的“就业和创业”难易程度,为此,为了真正实现“选择一个好专业,考上一所好学校,找到一份好工作”的志愿填报目标,我们要求:

<

一、做到“四个清楚”

>

(1)清楚自己适合做什么:关于适合做什么很多考生不清楚自己适合做什么,建议大家从两个方面去解决,一是找专业的机构通过专业的测评手段,对自己的性格、兴趣、爱好、意志力等进行科学的综合测评,并与专业机构老师沟通,将测评结果作为参考依据;二是了解相关职业岗位的工作内容、专业技术要求、工作环境、工作时间等。

(2)清楚社会未来需要什么考生务必了解国家未来发展的重要产业和行业是什么?各地方政府和城市发展的产业是什么?未来哪些产业人才需求量大,目前产业人才的现状等,比如国家发展的“三张世界名片”——高铁、大飞机、一带一路,未来新兴产业是工业机器人、大数据、云计算、物联网、AI技术、区块链、新能源汽车、健康环保产业、养老产业等;

(3)清楚自己想做什么在对上述两个方面了解之后,一定要给自己做一个未来“职业规划”,清楚知道自己未来的职业发展方向和希望从事的职业;

(4)清楚自己的优劣是什么优势包括自身的学习能力、自我控制能力、家庭经济实力和社会资源等有利于自身发展的优势,也包括自身的“劣势”短板。

<

二、力求“两个准确”

>

(1)准确把握自身需求自身需求包括自己希望从事的职业、工作的城市、未来工作的环境、薪资待遇、职位升迁、成家立业等;

(2)准确对接社会需要个人必须融入社会,适应社会,不管是就业还是创业,找准社会需要的人才方向、未来好就业的岗位、未来企事业单位人才录用的标准等。填报志愿涉及诸多因素,考生首先要了解高职单考单招的政策,比如报名信息、时间、考试科目等,考生和家长可以通过官方渠道进行了解。

最新文章

随机文章

基本 文件 流程 错误 SQL 调试
  1. 请求信息 : 2025-11-12 12:20:27 HTTP/1.1 GET : https://www.rcgz.com.cn/a/202882.html
  2. 运行时间 : 0.352500s [ 吞吐率:2.84req/s ] 内存消耗:5,756.54kb 文件加载:140
  3. 缓存信息 : 0 reads,0 writes
  4. 会话信息 : SESSION_ID=39035b036f58055fe8a9068c024930c9
  1. /yingpanguazai/ssd/ssd1/www/www.rcgz.com.cn/public/index.php ( 0.79 KB )
  2. /yingpanguazai/ssd/ssd1/www/www.rcgz.com.cn/vendor/autoload.php ( 0.17 KB )
  3. /yingpanguazai/ssd/ssd1/www/www.rcgz.com.cn/vendor/composer/autoload_real.php ( 2.49 KB )
  4. /yingpanguazai/ssd/ssd1/www/www.rcgz.com.cn/vendor/composer/platform_check.php ( 0.90 KB )
  5. /yingpanguazai/ssd/ssd1/www/www.rcgz.com.cn/vendor/composer/ClassLoader.php ( 14.03 KB )
  6. /yingpanguazai/ssd/ssd1/www/www.rcgz.com.cn/vendor/composer/autoload_static.php ( 4.90 KB )
  7. /yingpanguazai/ssd/ssd1/www/www.rcgz.com.cn/vendor/topthink/think-helper/src/helper.php ( 8.34 KB )
  8. /yingpanguazai/ssd/ssd1/www/www.rcgz.com.cn/vendor/topthink/think-validate/src/helper.php ( 2.19 KB )
  9. /yingpanguazai/ssd/ssd1/www/www.rcgz.com.cn/vendor/topthink/think-orm/src/helper.php ( 1.47 KB )
  10. /yingpanguazai/ssd/ssd1/www/www.rcgz.com.cn/vendor/topthink/think-orm/stubs/load_stubs.php ( 0.16 KB )
  11. /yingpanguazai/ssd/ssd1/www/www.rcgz.com.cn/vendor/topthink/framework/src/think/Exception.php ( 1.69 KB )
  12. /yingpanguazai/ssd/ssd1/www/www.rcgz.com.cn/vendor/topthink/think-container/src/Facade.php ( 2.71 KB )
  13. /yingpanguazai/ssd/ssd1/www/www.rcgz.com.cn/vendor/symfony/deprecation-contracts/function.php ( 0.99 KB )
  14. /yingpanguazai/ssd/ssd1/www/www.rcgz.com.cn/vendor/symfony/polyfill-mbstring/bootstrap.php ( 8.26 KB )
  15. /yingpanguazai/ssd/ssd1/www/www.rcgz.com.cn/vendor/symfony/polyfill-mbstring/bootstrap80.php ( 9.78 KB )
  16. /yingpanguazai/ssd/ssd1/www/www.rcgz.com.cn/vendor/symfony/var-dumper/Resources/functions/dump.php ( 1.49 KB )
  17. /yingpanguazai/ssd/ssd1/www/www.rcgz.com.cn/vendor/topthink/think-dumper/src/helper.php ( 0.18 KB )
  18. /yingpanguazai/ssd/ssd1/www/www.rcgz.com.cn/vendor/symfony/var-dumper/VarDumper.php ( 4.30 KB )
  19. /yingpanguazai/ssd/ssd1/www/www.rcgz.com.cn/vendor/topthink/framework/src/think/App.php ( 15.30 KB )
  20. /yingpanguazai/ssd/ssd1/www/www.rcgz.com.cn/vendor/topthink/think-container/src/Container.php ( 15.76 KB )
  21. /yingpanguazai/ssd/ssd1/www/www.rcgz.com.cn/vendor/psr/container/src/ContainerInterface.php ( 1.02 KB )
  22. /yingpanguazai/ssd/ssd1/www/www.rcgz.com.cn/app/provider.php ( 0.19 KB )
  23. /yingpanguazai/ssd/ssd1/www/www.rcgz.com.cn/vendor/topthink/framework/src/think/Http.php ( 6.04 KB )
  24. /yingpanguazai/ssd/ssd1/www/www.rcgz.com.cn/vendor/topthink/think-helper/src/helper/Str.php ( 7.29 KB )
  25. /yingpanguazai/ssd/ssd1/www/www.rcgz.com.cn/vendor/topthink/framework/src/think/Env.php ( 4.68 KB )
  26. /yingpanguazai/ssd/ssd1/www/www.rcgz.com.cn/app/common.php ( 0.03 KB )
  27. /yingpanguazai/ssd/ssd1/www/www.rcgz.com.cn/vendor/topthink/framework/src/helper.php ( 18.78 KB )
  28. /yingpanguazai/ssd/ssd1/www/www.rcgz.com.cn/vendor/topthink/framework/src/think/Config.php ( 5.54 KB )
  29. /yingpanguazai/ssd/ssd1/www/www.rcgz.com.cn/config/app.php ( 0.95 KB )
  30. /yingpanguazai/ssd/ssd1/www/www.rcgz.com.cn/config/cache.php ( 0.78 KB )
  31. /yingpanguazai/ssd/ssd1/www/www.rcgz.com.cn/config/console.php ( 0.23 KB )
  32. /yingpanguazai/ssd/ssd1/www/www.rcgz.com.cn/config/cookie.php ( 0.56 KB )
  33. /yingpanguazai/ssd/ssd1/www/www.rcgz.com.cn/config/database.php ( 2.47 KB )
  34. /yingpanguazai/ssd/ssd1/www/www.rcgz.com.cn/vendor/topthink/framework/src/think/facade/Env.php ( 1.67 KB )
  35. /yingpanguazai/ssd/ssd1/www/www.rcgz.com.cn/config/filesystem.php ( 0.61 KB )
  36. /yingpanguazai/ssd/ssd1/www/www.rcgz.com.cn/config/lang.php ( 0.91 KB )
  37. /yingpanguazai/ssd/ssd1/www/www.rcgz.com.cn/config/log.php ( 1.35 KB )
  38. /yingpanguazai/ssd/ssd1/www/www.rcgz.com.cn/config/middleware.php ( 0.19 KB )
  39. /yingpanguazai/ssd/ssd1/www/www.rcgz.com.cn/config/route.php ( 1.89 KB )
  40. /yingpanguazai/ssd/ssd1/www/www.rcgz.com.cn/config/session.php ( 0.57 KB )
  41. /yingpanguazai/ssd/ssd1/www/www.rcgz.com.cn/config/trace.php ( 0.34 KB )
  42. /yingpanguazai/ssd/ssd1/www/www.rcgz.com.cn/config/view.php ( 0.82 KB )
  43. /yingpanguazai/ssd/ssd1/www/www.rcgz.com.cn/app/event.php ( 0.25 KB )
  44. /yingpanguazai/ssd/ssd1/www/www.rcgz.com.cn/vendor/topthink/framework/src/think/Event.php ( 7.67 KB )
  45. /yingpanguazai/ssd/ssd1/www/www.rcgz.com.cn/app/service.php ( 0.13 KB )
  46. /yingpanguazai/ssd/ssd1/www/www.rcgz.com.cn/app/AppService.php ( 0.26 KB )
  47. /yingpanguazai/ssd/ssd1/www/www.rcgz.com.cn/vendor/topthink/framework/src/think/Service.php ( 1.64 KB )
  48. /yingpanguazai/ssd/ssd1/www/www.rcgz.com.cn/vendor/topthink/framework/src/think/Lang.php ( 7.35 KB )
  49. /yingpanguazai/ssd/ssd1/www/www.rcgz.com.cn/vendor/topthink/framework/src/lang/zh-cn.php ( 13.70 KB )
  50. /yingpanguazai/ssd/ssd1/www/www.rcgz.com.cn/vendor/topthink/framework/src/think/initializer/Error.php ( 3.31 KB )
  51. /yingpanguazai/ssd/ssd1/www/www.rcgz.com.cn/vendor/topthink/framework/src/think/initializer/RegisterService.php ( 1.33 KB )
  52. /yingpanguazai/ssd/ssd1/www/www.rcgz.com.cn/vendor/services.php ( 0.14 KB )
  53. /yingpanguazai/ssd/ssd1/www/www.rcgz.com.cn/vendor/topthink/framework/src/think/service/PaginatorService.php ( 1.52 KB )
  54. /yingpanguazai/ssd/ssd1/www/www.rcgz.com.cn/vendor/topthink/framework/src/think/service/ValidateService.php ( 0.99 KB )
  55. /yingpanguazai/ssd/ssd1/www/www.rcgz.com.cn/vendor/topthink/framework/src/think/service/ModelService.php ( 2.04 KB )
  56. /yingpanguazai/ssd/ssd1/www/www.rcgz.com.cn/vendor/topthink/think-trace/src/Service.php ( 0.77 KB )
  57. /yingpanguazai/ssd/ssd1/www/www.rcgz.com.cn/vendor/topthink/framework/src/think/Middleware.php ( 6.72 KB )
  58. /yingpanguazai/ssd/ssd1/www/www.rcgz.com.cn/vendor/topthink/framework/src/think/initializer/BootService.php ( 0.77 KB )
  59. /yingpanguazai/ssd/ssd1/www/www.rcgz.com.cn/vendor/topthink/think-orm/src/Paginator.php ( 11.86 KB )
  60. /yingpanguazai/ssd/ssd1/www/www.rcgz.com.cn/vendor/topthink/think-validate/src/Validate.php ( 63.20 KB )
  61. /yingpanguazai/ssd/ssd1/www/www.rcgz.com.cn/vendor/topthink/think-orm/src/Model.php ( 23.55 KB )
  62. /yingpanguazai/ssd/ssd1/www/www.rcgz.com.cn/vendor/topthink/think-orm/src/model/concern/Attribute.php ( 21.05 KB )
  63. /yingpanguazai/ssd/ssd1/www/www.rcgz.com.cn/vendor/topthink/think-orm/src/model/concern/AutoWriteData.php ( 4.21 KB )
  64. /yingpanguazai/ssd/ssd1/www/www.rcgz.com.cn/vendor/topthink/think-orm/src/model/concern/Conversion.php ( 6.44 KB )
  65. /yingpanguazai/ssd/ssd1/www/www.rcgz.com.cn/vendor/topthink/think-orm/src/model/concern/DbConnect.php ( 5.16 KB )
  66. /yingpanguazai/ssd/ssd1/www/www.rcgz.com.cn/vendor/topthink/think-orm/src/model/concern/ModelEvent.php ( 2.33 KB )
  67. /yingpanguazai/ssd/ssd1/www/www.rcgz.com.cn/vendor/topthink/think-orm/src/model/concern/RelationShip.php ( 28.29 KB )
  68. /yingpanguazai/ssd/ssd1/www/www.rcgz.com.cn/vendor/topthink/think-helper/src/contract/Arrayable.php ( 0.09 KB )
  69. /yingpanguazai/ssd/ssd1/www/www.rcgz.com.cn/vendor/topthink/think-helper/src/contract/Jsonable.php ( 0.13 KB )
  70. /yingpanguazai/ssd/ssd1/www/www.rcgz.com.cn/vendor/topthink/think-orm/src/model/contract/Modelable.php ( 0.09 KB )
  71. /yingpanguazai/ssd/ssd1/www/www.rcgz.com.cn/vendor/topthink/framework/src/think/Db.php ( 2.88 KB )
  72. /yingpanguazai/ssd/ssd1/www/www.rcgz.com.cn/vendor/topthink/think-orm/src/DbManager.php ( 8.52 KB )
  73. /yingpanguazai/ssd/ssd1/www/www.rcgz.com.cn/vendor/topthink/framework/src/think/Log.php ( 6.28 KB )
  74. /yingpanguazai/ssd/ssd1/www/www.rcgz.com.cn/vendor/topthink/framework/src/think/Manager.php ( 3.92 KB )
  75. /yingpanguazai/ssd/ssd1/www/www.rcgz.com.cn/vendor/psr/log/src/LoggerTrait.php ( 2.69 KB )
  76. /yingpanguazai/ssd/ssd1/www/www.rcgz.com.cn/vendor/psr/log/src/LoggerInterface.php ( 2.71 KB )
  77. /yingpanguazai/ssd/ssd1/www/www.rcgz.com.cn/vendor/topthink/framework/src/think/Cache.php ( 4.92 KB )
  78. /yingpanguazai/ssd/ssd1/www/www.rcgz.com.cn/vendor/psr/simple-cache/src/CacheInterface.php ( 4.71 KB )
  79. /yingpanguazai/ssd/ssd1/www/www.rcgz.com.cn/vendor/topthink/think-helper/src/helper/Arr.php ( 16.63 KB )
  80. /yingpanguazai/ssd/ssd1/www/www.rcgz.com.cn/vendor/topthink/framework/src/think/cache/driver/File.php ( 7.84 KB )
  81. /yingpanguazai/ssd/ssd1/www/www.rcgz.com.cn/vendor/topthink/framework/src/think/cache/Driver.php ( 9.03 KB )
  82. /yingpanguazai/ssd/ssd1/www/www.rcgz.com.cn/vendor/topthink/framework/src/think/contract/CacheHandlerInterface.php ( 1.99 KB )
  83. /yingpanguazai/ssd/ssd1/www/www.rcgz.com.cn/app/Request.php ( 0.09 KB )
  84. /yingpanguazai/ssd/ssd1/www/www.rcgz.com.cn/vendor/topthink/framework/src/think/Request.php ( 55.78 KB )
  85. /yingpanguazai/ssd/ssd1/www/www.rcgz.com.cn/app/middleware.php ( 0.25 KB )
  86. /yingpanguazai/ssd/ssd1/www/www.rcgz.com.cn/vendor/topthink/framework/src/think/Pipeline.php ( 2.61 KB )
  87. /yingpanguazai/ssd/ssd1/www/www.rcgz.com.cn/vendor/topthink/think-trace/src/TraceDebug.php ( 3.40 KB )
  88. /yingpanguazai/ssd/ssd1/www/www.rcgz.com.cn/vendor/topthink/framework/src/think/middleware/SessionInit.php ( 1.94 KB )
  89. /yingpanguazai/ssd/ssd1/www/www.rcgz.com.cn/vendor/topthink/framework/src/think/Session.php ( 1.80 KB )
  90. /yingpanguazai/ssd/ssd1/www/www.rcgz.com.cn/vendor/topthink/framework/src/think/session/driver/File.php ( 6.27 KB )
  91. /yingpanguazai/ssd/ssd1/www/www.rcgz.com.cn/vendor/topthink/framework/src/think/contract/SessionHandlerInterface.php ( 0.87 KB )
  92. /yingpanguazai/ssd/ssd1/www/www.rcgz.com.cn/vendor/topthink/framework/src/think/session/Store.php ( 7.12 KB )
  93. /yingpanguazai/ssd/ssd1/www/www.rcgz.com.cn/vendor/topthink/framework/src/think/Route.php ( 23.73 KB )
  94. /yingpanguazai/ssd/ssd1/www/www.rcgz.com.cn/vendor/topthink/framework/src/think/route/RuleName.php ( 5.75 KB )
  95. /yingpanguazai/ssd/ssd1/www/www.rcgz.com.cn/vendor/topthink/framework/src/think/route/Domain.php ( 2.53 KB )
  96. /yingpanguazai/ssd/ssd1/www/www.rcgz.com.cn/vendor/topthink/framework/src/think/route/RuleGroup.php ( 22.43 KB )
  97. /yingpanguazai/ssd/ssd1/www/www.rcgz.com.cn/vendor/topthink/framework/src/think/route/Rule.php ( 26.95 KB )
  98. /yingpanguazai/ssd/ssd1/www/www.rcgz.com.cn/vendor/topthink/framework/src/think/route/RuleItem.php ( 9.78 KB )
  99. /yingpanguazai/ssd/ssd1/www/www.rcgz.com.cn/route/app.php ( 1.72 KB )
  100. /yingpanguazai/ssd/ssd1/www/www.rcgz.com.cn/vendor/topthink/framework/src/think/facade/Route.php ( 4.70 KB )
  101. /yingpanguazai/ssd/ssd1/www/www.rcgz.com.cn/vendor/topthink/framework/src/think/route/dispatch/Controller.php ( 4.74 KB )
  102. /yingpanguazai/ssd/ssd1/www/www.rcgz.com.cn/vendor/topthink/framework/src/think/route/Dispatch.php ( 10.44 KB )
  103. /yingpanguazai/ssd/ssd1/www/www.rcgz.com.cn/app/controller/Index.php ( 4.61 KB )
  104. /yingpanguazai/ssd/ssd1/www/www.rcgz.com.cn/app/BaseController.php ( 2.05 KB )
  105. /yingpanguazai/ssd/ssd1/www/www.rcgz.com.cn/vendor/topthink/think-orm/src/facade/Db.php ( 0.93 KB )
  106. /yingpanguazai/ssd/ssd1/www/www.rcgz.com.cn/vendor/topthink/think-orm/src/db/connector/Mysql.php ( 5.44 KB )
  107. /yingpanguazai/ssd/ssd1/www/www.rcgz.com.cn/vendor/topthink/think-orm/src/db/PDOConnection.php ( 52.47 KB )
  108. /yingpanguazai/ssd/ssd1/www/www.rcgz.com.cn/vendor/topthink/think-orm/src/db/Connection.php ( 8.39 KB )
  109. /yingpanguazai/ssd/ssd1/www/www.rcgz.com.cn/vendor/topthink/think-orm/src/db/ConnectionInterface.php ( 4.57 KB )
  110. /yingpanguazai/ssd/ssd1/www/www.rcgz.com.cn/vendor/topthink/think-orm/src/db/builder/Mysql.php ( 16.58 KB )
  111. /yingpanguazai/ssd/ssd1/www/www.rcgz.com.cn/vendor/topthink/think-orm/src/db/Builder.php ( 24.06 KB )
  112. /yingpanguazai/ssd/ssd1/www/www.rcgz.com.cn/vendor/topthink/think-orm/src/db/BaseBuilder.php ( 27.50 KB )
  113. /yingpanguazai/ssd/ssd1/www/www.rcgz.com.cn/vendor/topthink/think-orm/src/db/Query.php ( 15.71 KB )
  114. /yingpanguazai/ssd/ssd1/www/www.rcgz.com.cn/vendor/topthink/think-orm/src/db/BaseQuery.php ( 45.13 KB )
  115. /yingpanguazai/ssd/ssd1/www/www.rcgz.com.cn/vendor/topthink/think-orm/src/db/concern/TimeFieldQuery.php ( 7.43 KB )
  116. /yingpanguazai/ssd/ssd1/www/www.rcgz.com.cn/vendor/topthink/think-orm/src/db/concern/AggregateQuery.php ( 3.26 KB )
  117. /yingpanguazai/ssd/ssd1/www/www.rcgz.com.cn/vendor/topthink/think-orm/src/db/concern/ModelRelationQuery.php ( 20.07 KB )
  118. /yingpanguazai/ssd/ssd1/www/www.rcgz.com.cn/vendor/topthink/think-orm/src/db/concern/ParamsBind.php ( 3.66 KB )
  119. /yingpanguazai/ssd/ssd1/www/www.rcgz.com.cn/vendor/topthink/think-orm/src/db/concern/ResultOperation.php ( 7.01 KB )
  120. /yingpanguazai/ssd/ssd1/www/www.rcgz.com.cn/vendor/topthink/think-orm/src/db/concern/WhereQuery.php ( 19.37 KB )
  121. /yingpanguazai/ssd/ssd1/www/www.rcgz.com.cn/vendor/topthink/think-orm/src/db/concern/JoinAndViewQuery.php ( 7.11 KB )
  122. /yingpanguazai/ssd/ssd1/www/www.rcgz.com.cn/vendor/topthink/think-orm/src/db/concern/TableFieldInfo.php ( 2.63 KB )
  123. /yingpanguazai/ssd/ssd1/www/www.rcgz.com.cn/vendor/topthink/think-orm/src/db/concern/Transaction.php ( 2.77 KB )
  124. /yingpanguazai/ssd/ssd1/www/www.rcgz.com.cn/vendor/topthink/framework/src/think/log/driver/File.php ( 5.96 KB )
  125. /yingpanguazai/ssd/ssd1/www/www.rcgz.com.cn/vendor/topthink/framework/src/think/contract/LogHandlerInterface.php ( 0.86 KB )
  126. /yingpanguazai/ssd/ssd1/www/www.rcgz.com.cn/vendor/topthink/framework/src/think/log/Channel.php ( 3.89 KB )
  127. /yingpanguazai/ssd/ssd1/www/www.rcgz.com.cn/vendor/topthink/framework/src/think/event/LogRecord.php ( 1.02 KB )
  128. /yingpanguazai/ssd/ssd1/www/www.rcgz.com.cn/vendor/topthink/think-helper/src/Collection.php ( 16.47 KB )
  129. /yingpanguazai/ssd/ssd1/www/www.rcgz.com.cn/vendor/topthink/framework/src/think/facade/View.php ( 1.70 KB )
  130. /yingpanguazai/ssd/ssd1/www/www.rcgz.com.cn/vendor/topthink/framework/src/think/View.php ( 4.39 KB )
  131. /yingpanguazai/ssd/ssd1/www/www.rcgz.com.cn/vendor/topthink/framework/src/think/Response.php ( 8.81 KB )
  132. /yingpanguazai/ssd/ssd1/www/www.rcgz.com.cn/vendor/topthink/framework/src/think/response/View.php ( 3.29 KB )
  133. /yingpanguazai/ssd/ssd1/www/www.rcgz.com.cn/vendor/topthink/framework/src/think/Cookie.php ( 6.06 KB )
  134. /yingpanguazai/ssd/ssd1/www/www.rcgz.com.cn/vendor/topthink/think-view/src/Think.php ( 8.38 KB )
  135. /yingpanguazai/ssd/ssd1/www/www.rcgz.com.cn/vendor/topthink/framework/src/think/contract/TemplateHandlerInterface.php ( 1.60 KB )
  136. /yingpanguazai/ssd/ssd1/www/www.rcgz.com.cn/vendor/topthink/think-template/src/Template.php ( 46.61 KB )
  137. /yingpanguazai/ssd/ssd1/www/www.rcgz.com.cn/vendor/topthink/think-template/src/template/driver/File.php ( 2.41 KB )
  138. /yingpanguazai/ssd/ssd1/www/www.rcgz.com.cn/vendor/topthink/think-template/src/template/contract/DriverInterface.php ( 0.86 KB )
  139. /yingpanguazai/ssd/ssd1/www/www.rcgz.com.cn/runtime/temp/4ccc31682e91250e929c465cbfffcfa0.php ( 11.89 KB )
  140. /yingpanguazai/ssd/ssd1/www/www.rcgz.com.cn/vendor/topthink/think-trace/src/Html.php ( 4.42 KB )
  1. CONNECT:[ UseTime:0.001084s ] mysql:host=127.0.0.1;port=3306;dbname=rcgz;charset=utf8mb4
  2. SHOW FULL COLUMNS FROM `fenlei` [ RunTime:0.001610s ]
  3. SELECT * FROM `fenlei` WHERE `fid` = 0 [ RunTime:0.000718s ]
  4. SELECT * FROM `fenlei` WHERE `fid` = 1 [ RunTime:0.002966s ]
  5. SELECT * FROM `fenlei` WHERE `fid` = 2 [ RunTime:0.000678s ]
  6. SELECT * FROM `fenlei` WHERE `fid` = 3 [ RunTime:0.000670s ]
  7. SELECT * FROM `fenlei` WHERE `fid` = 4 [ RunTime:0.003885s ]
  8. SELECT * FROM `fenlei` WHERE `fid` = 5 [ RunTime:0.000639s ]
  9. SELECT * FROM `fenlei` WHERE `fid` = 6 [ RunTime:0.000624s ]
  10. SELECT * FROM `fenlei` WHERE `fid` = 7 [ RunTime:0.004303s ]
  11. SELECT * FROM `fenlei` WHERE `fid` = 37 [ RunTime:0.000700s ]
  12. SHOW FULL COLUMNS FROM `article` [ RunTime:0.001595s ]
  13. SELECT * FROM `article` WHERE `id` = 202882 LIMIT 1 [ RunTime:0.014192s ]
  14. UPDATE `article` SET `lasttime` = 1762921227 WHERE `id` = 202882 [ RunTime:0.007675s ]
  15. SELECT * FROM `fenlei` WHERE `id` = 3 LIMIT 1 [ RunTime:0.000429s ]
  16. SELECT * FROM `article` WHERE `id` < 202882 ORDER BY `id` DESC LIMIT 1 [ RunTime:0.000549s ]
  17. SELECT * FROM `article` WHERE `id` > 202882 ORDER BY `id` ASC LIMIT 1 [ RunTime:0.000916s ]
  18. SELECT * FROM `article` WHERE `id` < 202882 ORDER BY `id` DESC LIMIT 10 [ RunTime:0.100306s ]
  19. SELECT * FROM `article` WHERE `id` < 202882 ORDER BY `id` DESC LIMIT 10,10 [ RunTime:0.063115s ]
  20. SELECT * FROM `article` WHERE `id` < 202882 ORDER BY `id` DESC LIMIT 20,10 [ RunTime:0.067434s ]
0.354143s