
招聘岗位(专业要求):

公告发布之日起至2024年12月31日。
招聘详情网址:
https://rczp.zwu.edu.cn/apply/getNotice.action?keycode=2bd3583e-260c-4f71-821a-d72a9f36e66d
2024年浙江万里学院因事业发展需要,浙江万里学院决定面向海内外公开招聘教师岗位高层次人才120人。现就有关事项公告如下:
一、招聘单位简介
浙江万里学院是一所具有70余年办学历史的省属普通本科高校。1999年,经教育部批准成为“公办高校实行新的管理模式和运行机制”的新型高校,被教育专家誉为“中国特色现代大学制度的范例性实践”。
——2004年,学校与英国诺丁汉大学联合创办了宁波诺丁汉大学,系全国第一所具有独立法人资格的中外合作大学。
——2005年,以优良成绩通过教育部本科教学工作水平评估,得到专家组的充分肯定:“浙江万里学院已经形成鲜明的办学特色”。
——2011年,学校被国务院学位委员会批准为硕士专业学位研究生教育试点单位,并成为试点单位联盟理事长单位。
——2015年,成为首批“浙江省应用型建设试点示范学校”。
——2017年,成为“全国深化创新创业教育改革示范高校”,第三方评价列全国创业500强第47位。同年通过教育部本科教学工作审核评估,得到专家组的高度评价:“为我国地方高水平应用型大学建设提供了可资借鉴的经验模式”、“办学定位和人才培养目标与社会需求的适应度高”。
——2018年,葛楚天教授团队在国际顶级权威刊物Science刊发研究论文。2020年、2023年学校研究团队又相继在Science上发表两篇研究论文。是宁波地区高校首次在Science国际顶级权威期刊发表论文。
——2020年,获批省级博士后工作站。
——2021年,成为硕士学位授予单位。
——2022年,“升格大学”纳入浙江省“十四五”高等学校设置规划、学校获批成为博士学位授予立项建设单位。
学校地处宁波,建筑面积65万平方米,设钱湖、回龙、宁海、高新、海外等校区。创新办学20多年来,学校已经成为一所文、经、管、理、工、农、法、艺多学科协调发展的应用型大学。现有商学院、物流与电子商务学院、法学院、文化与传播学院、外语学院、设计艺术与建筑学院、生物与环境学院、大数据与软件工程学院、信息与智能工程学院、中德设计与传播学院、华美生命健康学院、国际学院、继续教育学院等13个二级学院,56个招生专业,国际商务、生物与医药、工程管理3个硕士专业学位授予点,2万多名全日制在校本科生、研究生、留学生。现有教职工1500余名,拥有高级职称教师近600名,包括中国工程院院士(双聘)、俄罗斯国家工程院和自然科学院两院院士、国家杰出青年科学基金项目获得者、国务院特殊津贴专家、浙江省有突出贡献中青年专家等顶尖、特优人才;拥有国家级教学团队、农业部产业技术体系岗位科学家团队;涌现出全国模范教师、全国优秀教师、全国优秀科技特派员、全国高校思想政治理论课教学能手等先进典型。
学校拥有国家级一流本科专业建设点11个,国家特色专业4个,省级一流专业建设点10个;国家级一流本科课程5门,省级一流本科课程134门。建有省一流学科6个(A类1个),市重点学科8个。专业水平建设连续2年蝉联校友会浙江省应用型高校第一、全国第六。建有全国工程类专业学位研究生在线(示范)课程3门,省级研究生联合培养基地4个;近3年浙江省硕士学位论文抽检合格率均为100%。近5年,在学科优势领域产生了一批原创性成果,在国际顶级学术期刊Science、Nature上发表论文4篇,3项科技创新成果入选浙江创新馆,获省部级科研成果奖33项。
学校坚守应用型的办学定位、服务型的办学追求、创业型的办学特色、国际化的办学特征,恪守“以生为本、以师立校、面向市场、国际接轨”的办学理念,充分发挥体制机制的创新优势,以特色鲜明高水平应用型大学建设为目标,诚邀海内外优秀人才携手奋进,共创佳绩。(学校网址:http://www.zwu.edu.cn)
二、招聘原则和办法
招聘工作坚持公开、平等、竞争、择优原则,按照德才兼备的用人标准,采取公开报名、考核和择优聘用的办法进行,通过资格审查、试讲、体检和考核等程序面向社会公开招聘事业编制工作人员。
三、招聘对象基本条件
(一)遵守中华人民共和国宪法、法律和法规;
(二)遵守纪律、品行端正,具备良好的职业素质;
(三)具有招聘岗位所需的学历、资历、专业、任职资格、职业(执业)资格及技能要求;
(四)具有适应岗位要求的身体条件;
(五)具备岗位所需的其他条件。
四、人才引进类别与待遇
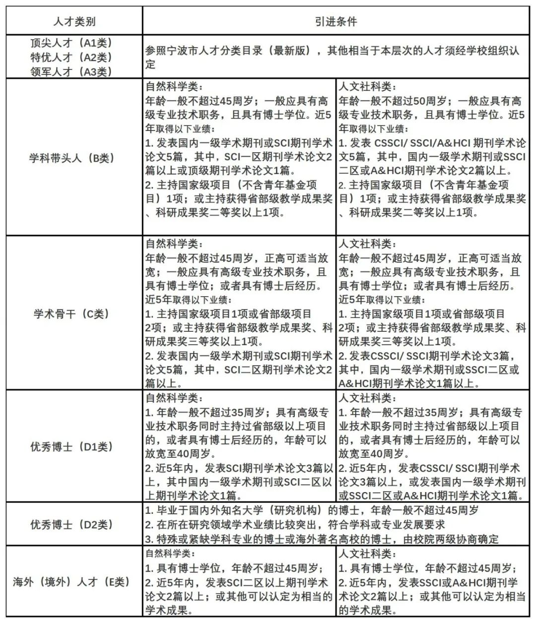
(一)人才引进类别及条件

(二)人才引进待遇

五、高层次人才招聘计划

六、招聘办法和步骤
(一)报名与资格初审
1.报名时间:公告发布之日起至2024年12月31日。
2.报名办法:
应聘者登录浙江万里学院招聘网站https://rczp.zwu.edu.cn,按以下步骤报名:(1)注册账户;(2)完善个人相关信息;(3)上传身份证、毕业证、学位证(应届毕业生就业推荐表或在读证明)、荣誉证书等相关电子材料;(4)点击公告中“岗位名称”或在“招聘岗位”栏应聘相应岗位。
应聘者可关注“万里人事”微信公众号,在“微官网”栏查看招聘动态。应聘报名遇到特殊情况时,请联系系统技术支持服务电话:0571-87871332,人事处电话:0574-88273380、88220779或发送E-mail到wlrsb@zwu.edu.cn。
3.资格初审
各学院(部门)对应聘人员进行资格初审,符合招聘条件的,方可获得试讲(面试)资格。
通过资格初审进入试讲(面试)的人员将由各学院或部门工作人员通知本人,同时通知试讲时间、地点及资格复审的时间、地点。
(二)面试
本次公开招聘教师将根据应聘人员的教育背景、专业素养、学术水平、科研成果等情况,采取试讲(面试)的形式择优录用,经考核、体检程序择优录用。
1.资格复审
试讲(面试)前,在规定时间内携带报名表、本人简历、身份证、户口本、学历学位证书、职称证书、近期免冠1寸照片1张及相关证件的原件和复印件到指定地点进行现场资格复审。证件(证明)不全或所提供的证件(证明)与招聘资格条件不相符者,不得参加试讲(面试)。未按时参加资格复审的,视作放弃试讲(面试)资格。
2.试讲(面试)
试讲(面试)主要测试应聘者所报岗位的专业知识水平、教学能力、科技创新能力等教学和科研能力。试讲(面试)总分为100分,不足60分者淘汰。
在试讲(面试)合格人员中,按试讲(面试)成绩从高分到低分按1:1的比例确定体检、考核对象;试讲(面试)成绩及进入体检考核人员名单由人事部门通知考核对象。
(三)体检与考核
参加体检人员按要求时间到指定地点参加体检,体检标准参照公务员录用标准要求。
体检结束后,招聘单位将对体检合格者的思想政治表现、道德品质、业务能力、工作实绩等情况进行详细考核。考核不合格者淘汰。
(四)公示与聘用
拟聘用人员名单由主管部门报经市人力资源和社会保障局核准后,同时在宁波人力资源和社会保障局网站及浙江万里学院网站上公示七个工作日。公示期满后无异议,办理人事关系转移手续并签订聘用合同。在办理人事关系转移手续时仍将审核档案资料,若发现招聘人员档案资料有不符合应聘条件的,将取消聘用资格。
(五)联系地址和联系方式
浙江省宁波市钱湖南路8号浙江万里学院人事处
联系人:陈老师、张老师 联系电话:0574-88273380
报名系统技术支持服务电话:0571-87871332
浙江万里学院
2024年1月27日
如需进群,请添加vx
(备注专业)





就业指导、商务合作,添加微信,了解更多
VX/TEL:19139786430
