
国机精工集团股份有限公司(股票代码002046)隶属于中国机械工业集团有限公司(世界500强),总部位于河南省郑州市,是国内唯一一家集轴承、磨料磨具和工具为一体的综合性机构,肩负着“打造科工贸一体、‘国内领先、国际知名’精工业务板块”的历史责任。
1、郑州磨料磨具磨削研究所有限公司-45人基础理论研究5人、无机非金属材料研发5人、高分子材料研发5人、金属材料研发5人、高压合成研发5人、磨削加工研发 5人、CMP抛光液研发5人、大客户销售10人。
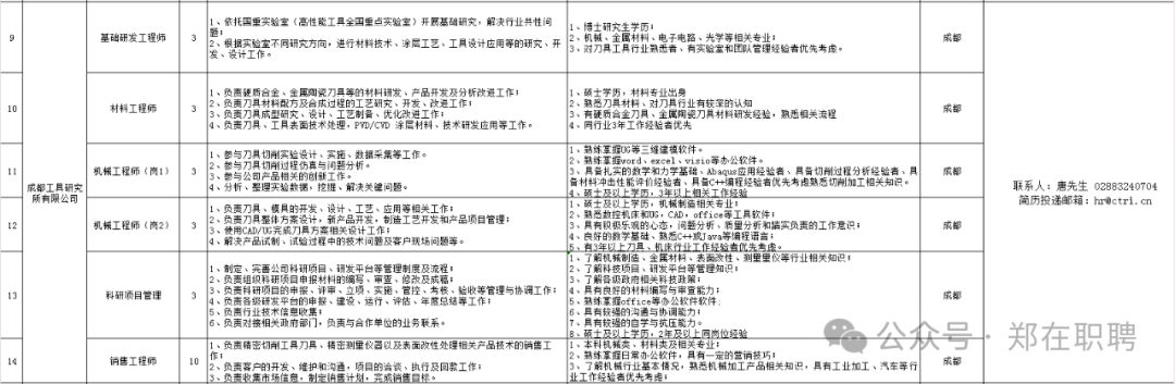
2、成都工具研究所有限公司-25人基础研发工程师 3人、材料工程师 3人、机械工程师(岗1)3人、机械工程师(岗2)3人、科研项目管理 3人、销售工程师10人。

3、白鸽磨料磨具有限公司-10人产品研发工程师5人,销售经理5人

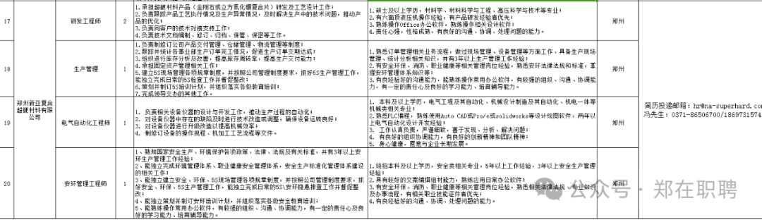
4、郑州新亚复合超硬材料有限公司-5人研发工程师2人、生产管理1人、电气自动化工程师 1人、安环管理工程师1人。工作地点:郑州/成都

六险二金、交通补贴、带薪年假、职工食堂、定期体检、节日福利、取暖补贴、高温津贴
1.实行线上报名,应聘人员将个人简历、学历及学位证书、专业技术职、任职资格证书等材料电子版命名为“应聘岗位+姓名”发送至对应邮箱。注:邮箱在附件中获取。
止时间:自公告发布之日起至2024年12月31日。
文章转载来源;本地宝郑州招聘
文章声明:本公众号推送内容仅供学习交流。如有作品、版权问题,请及时联系后台修改。
为了方便小伙伴查询相关信息,郑在职聘开通了部分查询功能:


如果对您和你身边的小伙伴有用,欢迎分享转发,你的每次转发都可以帮助到需要的人。