

云南省农村信用社科技结算中心2024年校园招聘公告
栉风沐雨七十年,云南省农村信用社逐步发展为一个具有128个法人机构,总资产超过1万亿的全省规模最大金融机构,是全省规模最大、客户最多、分布最广、支农服务最深入的地方金融机构。新金融时代,云南农信主动融入云南“3815”战略发展规划,围绕“质量、效益、转型”主线,坚持“三个真实”,以推进科技创新驱动为抓手,以构筑普惠金融体系为根基,贴近社会、贴近民生、贴近市场,高质量服务“三农”和地方经济社会发展,致力于成为客户信赖、特色鲜明、稳健安全、创新驱动、价值卓越的现代化商业银行。
云南省农村信用社科技结算中心成立于2005年5月,是全省农信社的软件研发、数据管理、运维保障中心,主要为全省农村信用社各级机构提供信息系统研发推广、业务系统运行保障、网络基础设施建设、信息科技风险管理等科技支撑服务。现已拥有先进完备的技术平台、一流的基础设施、安全高效的运营能力和完善的技术管理体系,先后获得银行科技发展奖、科技创新奖、产品创新奖、网络安全攻防竞赛奖等各类荣誉100余项。
我们致力于挖掘每一位员工的潜质,为奋斗者提供广阔的事业平台和全面的培训体系,我们尊重有价值的创造性劳动,为追梦人提供能者多得的薪酬福利和有为有位的职业发展。真诚地欢迎有梦想、有情怀、有能力的你加入云南农信科技结算中心,和我们一起,做金融科技的实践者、创新者、领跑者。
一、岗位及条件
(一)招聘岗位
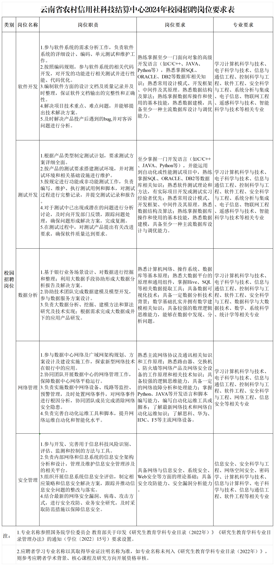
科技结算中心2024年校园招聘岗位设置软件开发岗、测试开发岗、数据分析岗、网络管理岗、安全管理岗,招聘指标30人。
1.软件开发岗。主要从事银行信息系统研发、需求分析、软件开发和应用支持等工作。
2.测试开发岗。主要从事银行产品与系统的软件测试、测试工具研发、质量建设等工作。
3.数据分析岗。主要从事银行数据应用需求分析、构建数据体系与数据模型等工作。
4.网络管理岗。主要从事银行数据中心及核心骨干网络、设备等的管理等工作。
5.安全管理岗。主要从事信息安全新技术及热点技术跟踪与研究,安全服务实施与信息安全体系维护等工作。
以上岗位具体职责及相关要求详见《云南省农村信用社科技结算中心2024年校园招聘岗位要求表》。
(二)具体要求
1.硕士研究生及以上学历。
2.硕士研究生28周岁以下(1995年1月1日及以后出生);博士研究生35周岁以下(1988年1月1日及以后出生)。
3.学习计算机科学与技术、数据科学与大数据技术、软件工程、网络工程、信息安全、系统分析与集成、物联网工程、电子信息技术、智能科学与技术、控制科学与工程、信息与通信工程等招聘岗位相关专业(各岗位要求详见附件1)。
4.具有系统分析师、系统架构设计师、系统规划与管理师、信息系统项目管理师、网络规划设计师等计算机专业技术职务高级资格证书者同等条件下优先录用。
5.硕士研究生在2023年1月1日至2024年8月31日期间毕业;博士研究生在2021年1月1日至2024年8月31日期间毕业。
二、招聘流程
(一)在线报名
本次招聘采取网上报名方式,报名时间为公告发布之日至2023年10月20日。应聘者登录云南省农村信用社联合社官网(www.ynrcc.com)—“人才招聘”专栏—《云南省农村信用社科技结算中心2024年校园招聘公告》底端—“点击报名”(报名链接:https://jinshuju.net/f/N0pZkp)进行报名,每人限报一个岗位。应聘者提交规定的报考申请材料,并对报名所填信息和提交资料的真实性、准确性、完整性、有效性负责。除通过指定系统报名外,不接受其他形式报名。
(二)资格审核及择优甄选
按照报考条件要求审查应聘者资格条件,并根据岗位需求及报名情况,开展简历审查,择优选取契合岗位要求者进入下一环节。
(三)笔试
获得笔试资格的应聘者将收到笔试通知,具体告知笔试时间及相关安排。
(四)面试
根据应聘者笔试成绩,确定进入面试人员名单,具体面试时间及相关安排另行通知。
(五)体检
根据应聘者笔试、面试成绩各占50%测算综合成绩,根据应聘者综合成绩高低顺序确定进入体检人员名单。体检项目和标准参照《公务员录用体检通用标准(试行)》执行。体现相关安排另行通知。
(六)录用
经笔试、面试及体检程序,符合岗位要求的人员将按规定签订相关协议,明确入职报到等相关事项及要求。
三、注意事项
(一)科技结算中心将为录用人员提供具有内部公平性和外部竞争力的薪酬福利待遇及岗位晋升体系。
(二)科技结算中心及云南农信各级单位不与任何办学组织合作举办培训,不指定考试用书及备考材料,不向应聘者收取任何费用,请应聘人员注意甄别。
(三)招聘期间,将通过手机、短信或电子邮件等方式与应聘者联系,请应聘者保持通讯畅通。
(四)应聘者务必保证报名信息填写正确,并对所填信息的真实性和准确性负责。应聘者资格审核将贯穿招聘及录用全过程,如发现应聘者提供虚假信息、伪造证件证明、资格条件不符的,将取消应聘及录用资格。
(五)监督方式:云南省农村信用社科技结算中心纪委0871—64564019,举报邮箱:kjjszxjw@163.com。
(六)咨询电话:0871-64563424;
咨询邮箱:ynrcc_hr@163.com
点击报名:https://jinshuju.net/f/N0pZkp




