.png)
.png)
江苏省南京工程高等职业学校是省教育厅主管的全额拨款事业单位,位于麒麟科技创新园,西依钟山风景区,东邻仙林大学城,占地面积350亩,教职工近500名,高级以上职称人数130名,全日制在校生近10000人,是江苏省五年高职教育开展较早、规模最大的公办院校之一。为更好地选拔优秀适岗人才,充实人才队伍,优化师资结构,学校现面向社会公开招聘工作人员,现将有关事项公告如下:
一、聘用方式、招聘条件及岗位
1.聘用方式
聘用方式为合同制(非事业编制),试用期满后工资待遇及管理参照学校合同制人员相关管理办法执行。
2.招聘条件
(1)具有中华人民共和国国籍,遵守中华人民共和国宪法和法律。热爱教育事业,遵守《新时代高校教师职业行为十项准则》,具备良好的思想政治素质和职业道德,身体健康,事业心强,遵纪守法,并具有一定的组织协调能力和较强的团结协作精神,具备履职所需的专业知识、业务技能要求。
(2)具备报考岗位要求的资格条件(详见招聘岗位表)。国内应聘人员需在2022年8月31日前取得相应学历学位,国(境)外留学人员需在2023年8月31日前取得教育部留学服务中心《学历学位认证书》。
3.相关说明
(1)岗位名称:专任教师。
(2)工作内容:从事教学、科研、管理及专业(课程)建设等工作。
(3)年龄要求:35周岁以下,即1988年1月1日以后出生。
(4)学历要求:硕士研究生以上学历。
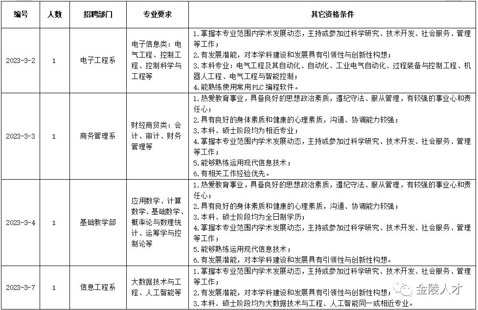
4.招聘岗位表及相关要求:

二、报名
1.报名方式:应聘者扫描下方二维码填写相关信息,并实名加入南工校硕士研究生招聘工作QQ群,群号码为496604625。

2.报名时间:公告发布之日起开始报名,招满即止。
3.请考生将以下材料电子扫描件打包发送邮箱
(1)江苏省南京工程高等职业学校合同制教师应聘信息表;
(2)应聘人员身份证;
(3)学历学位证书。应届毕业生提供学生证、毕业生就业推荐表;非应届毕业生(含上年毕业但尚未就业的)须提供已取得的学历和学位证书;在国(境)外取得学历学位的需提供教育部留学服务中心出具的《国(境)外学历学位认证书》;
(4)报考岗位2023-3-2、2023-3-7的人员需提供满足其它资格条件3的佐证材料;
(5)其他相关材料。
4.本次公开招聘不收报名费和考试费,通过初审即报名成功。
5.现场确认:考核之前,拟参加考核人员须提供报名材料原件和复印件,由学校人事处和相关部门对应聘人员的资格条件进行复审,未确认或确认不通过人员不得参加考核(具体时间和地点在江苏省南京工程高等职业学校官方网站通知)。应聘人员须提交报名材料原件(并备一套复印件)。
6.报名注意事项:
(1)应聘人员提供的所有材料均须真实有效。江苏省南京工程高等职业学校人事处根据应聘人员提供的信息进行审核。经查实有弄虚作假行为的,对应聘人员立即取消应聘和录用资格或解除聘用合同。情节严重的,记入事业单位公开招聘人员诚信档案库。
(2)应聘人员只能从岗位表选择一个岗位报名。资格初审通过后,不可更改报名信息。未通过资格初审的应聘人员,在报名期内,可以改报符合资格条件的其他岗位。应聘人员要使用在有效期内的第二代居民身份证进行报名,报名与考场使用的身份证必须一致。
(3)有下列情形之一的,不得应聘:
①现役军人、普通高校在读非应届毕业生。
②应聘人员与事业单位工作人员有夫妻关系、直系血亲关系、三代以内旁系血亲关系、近姻亲及其他须回避的亲属关系的,不得应聘具有直接上下级领导关系的管理岗位,以及《事业单位人事管理回避规定》要求回避的岗位。
聘用单位负责人员和公开招聘工作人员与应聘人员有上述亲属关系的,或者有其他情形可能影响公开招聘公正性的,应当实行回避。
③国家和省另有规定不得应聘到事业单位有关岗位的人员。
三、考核办法
1.考核时间和地点
具体考核时间和地点以江苏省南京工程高等职业学校官方网站、电话、短信等方式通知。应聘人员应按规定的时间和地点参加考核,否则按弃考处理。如因客观因素影响,考核不能按期进行,考核时间会通过网络、电话、短信等方式另行通知,请应聘人员及时关注学校官方网站。
2.开考比例
不设开考比例,按实际报名人数进行。
3.考核方式
采用直接考核的方式进行,择优录取,招满即止。
四、考察与公示
考试结束后,根据总成绩计算方法确定应聘人员的总成绩,按招聘岗位拟招聘人数1:1的比例从高分到低分确定参加体检人员。体检标准参照《国家公务员录用体检通用标准(试行)》执行。
体检合格人员由江苏省南京工程高等职业学校组织思想政治考察。学校根据考核、体检和考察结果,确定拟聘用人员名单并报校长办公会讨论确定拟聘用人员名单。拟聘用人选名单将在江苏省南京工程高等职业学校官方网站上公示7个工作日。公示内容包括岗位编号、招聘单位、岗位名称、拟聘用人选姓名、学历、专业、招聘考试的各项成绩、总成绩、排名等。
五、试用与聘用
对公示无异议人员,由江苏省南京工程高等职业学校为其办理有关聘用手续,并与其签订聘用合同,约定试用期。试用期满,经考核符合条件的,再根据岗位管理有关规定,继续聘用,予以定岗定级;考核不合格的,取消聘用资格,终止聘用关系。拟聘用人员一般与学校签订3年以上(含试用期)聘用合同的,除依法依规解除聘用合同外,应当在学校最低服务3年(含试用期)。
应届毕业生不能按期取得学历和学位证书或学历认证书者,或在学校规定时间内不与学校签订聘用合同的,或在学校规定时间内未与原单位解除聘用关系的,均取消聘用资格。
六、招聘政策咨询
江苏省南京工程高等职业学校人事处负责回答此次招聘政策咨询。
咨询电话:025-84126640
联系人:孟老师、吴老师
七、招聘工作监督
江苏省南京工程高等职业学校纪检监察审计处对此次招聘工作进行纪律监督。
监督电话:025-84198790
联系人:王老师、刘老师
附件:江苏省南京工程高等职业学校合同制教师应聘信息表(点击下载)

免责声明:本公众号分享的所有招聘简章皆来源于网络。如有侵权、信息错误、招聘停止或其他不当之处,可联系我们删除。
欢迎加入南京国企招聘交流群
添加小编微信:zhenzhenya0605

.png)
.png)
.png)